I n t r o d u c t i o n
The crises and challenges facing humanity are increasingly global in scope and nature. They call for planning and policy decisions based on wide (ultimately global) participation, aiming at better understanding of the problems by all participants, best available information and evidence, and due consideration of the concerns of all parties affected by the problems and proposed solutions.
To my knowledge, there is currently no platform available that exhibits all requirements and functions of such a global platform. The following suggestions for an experimental, small scale planning discourse framework are seen as a bare-bones ‘pilot’ project for the development of such a ‘global’ (large scale) platform and process, using the provisions of current social network platforms such as Facebook. The hope is to start a discussion clarifying needed provisions and agreements for the design of the global platform, using a discussion of the setup and procedural rules of its own discussion as a vehicle. The experiences of this experiment will then guide the design of the global platform.
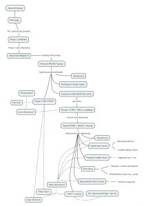
Overview of the Process – Main steps / phases of planning projects:
The diagram shows a rough overview of the main phases or tasks of a planning project discourse, as a framework for discussion of the needed provisions for the platform and discourse at each stage:
Project Initiation Any planning project, by an individual or a collective, is initiated in some form, leading to a discussion or discourse. The initiating move can be a ‘problem’, a proposal for a ‘solution’ (a ‘plan’) or just a question;
Discussion The discussion – contribution of information, data, exchanges of opinion, is seen as consisting of several main tasks, which may or may not be addressed in an orderly sequence;
Problem /situation ’Problem definition’, description and
Exploration, understanding of the situation, its
Understanding ‘givens’ (‘data’) and the relationships among the variables, forces, and entities involved;
Response ideas, Exploration of ideas, possible means of
Solution changing the ‘problem’ situation into a
Development desired state; solution proposals and their descriptions and refinement;
Assessment Intertwined with the other discussion
Evaluation aspects will be the examination of the
Judgment merit of contributions, the expected performance of proposed solutions
“Next step?’ The discussion will be interrupted (or ended) by calls for a decision, for returning to a previous step, for more information, f or changing a proposed plan, or dropping it;
Decision The discourse will reach a preliminary or final conclusion: a decision or recommendation to adopt or reject a plan or agreement.
Implementation, monitoring, maintenance and the need for repairs and modification are seen as extensions of the discourse, to be studied later. Aspects of these tasks may be considered in the discussion of the platform design, but the aim and focus of the current discussion at this stage is the design of the discourse platform aiming at a decision about its configuration.
The main assumptions guiding the project are the following:
Human societies are (and will be) faced with conflicts, challenges and problems for which traditional and current tools, methods and responses are no longer adequate.
Responses by societies (or parts of societies) that are not acceptable to other parts or societies will lead to conflicts
The human tradition of ‘resolving’ conflicts by force – violence, wars, coercion, or deception, — will lead to more conflicts. Given the destructive potential and long duration of the damage inflicted by today’s weapons, wars and coercion is seen as increasingly counterproductive and endangering the well-being and survival not only of the ‘losers’ of such conflicts but also that of the ‘victors’ as well as other societies – indeed, the survival of human civilization on the planet.
The ‘economies’ of human societies have relied on techniques and resource exploitation that have already led to the extinction of many other living species, endangered many more; and caused significant ecological damage. Thus, new approaches are urgently needed. They must be coordinated globally to avoid counterproductive results and more conflicts.
While scientific research and technological development have created information and tools of unprecedented quantity and quality, this knowledge is not adequately brought to bear on planning problem-solving processes. It is not contributing to development of constructive and sustainable solutions by being embedded into a planning discourse aiming at decisions reliably based on adequate understanding of the problems, on valid information and on the aims and concerns of affected parties.
To the extent meaningful discourse takes place for these challenges, current decision-making tools and methods do not guarantee that decisions are based on the merit of discussion contributions, and arguably encourage the dismissals of valid concerns of large groups by ostensibly ‘democratic’ methods such as majority voting.
The proposal aims at eventually developing a better planning discourse support system to deal with these challenges.
Current technology, methods and tools for a fully functional PDSS system are not yet available; the proposed development of a small-scale ‘pilot’ system aims at facilitating its development by means of experiments using currently available tools.
While the internet, current communication and social media technology might be expected to offer adequate resources for the needed planning discourse platform, there are significant shortcomings in current practice that call for improvement and innovation.
Examples of problems that the proposed platform tries to address:
– Discourse too often facilitated by partisan interests
– Poorly organized discourse:
– Disorganized
– ‘Debates’ focus on election of candidates not on merit of plans
– Discussions on ‘social media’ favor ‘conversation’ not conclusions, decisions – just airing ‘opinions’
– Powerful partisan institutions constrain discourse:
– By controlling media
– By controlling ‘narrative’
– By controlling ‘perspective’
– Decisions ignoring discourse
– Public participation
– Constrained by ‘voter apathy’; (a sense that participation won’t make much difference
– Insufficient incentive (not worth the effort);
Effort of participation too high
– Disciplinary ‘expert’ jargon
– Core of information drowned in repetitious comments (overload)
– Lack of adequate overview
– Of all concerns and factors (complexity)
– Of relationships between topics, issues,
forces and variables
– Confusing multitude of ‘new’ approaches, techniques
– Offered as overall framework for discourse but mostly focusing on single aspects of overall planning process
– Lack of measures of quality / merit of discourse contributions
– Even ‘fact-checking’ does not cover all claims
– Inadequate connection between discourse merit and decisions
– Decision modes allowing disregard of discussion merit
– Voting overrides minority concerns
– ‘Leadership’ authority to decide
– Inadequate provisions to ensure adherence to agreements / decisions.
T h e p r o p o s e d ‘p i l o t’ p l a t f o r m
Responses to a first proposal for such a framework on the Facebook page ‘Ecology of Systems Thinking’ (EoST) suggested some simplifications. A first suggestion was to keep the effort within the EoST group instead of starting a new group, though this would generate fewer options for the hierarchy of sub-threads of different discussion topics. This option remains open for discussion: the description below assumes a separate group for each new ‘project.
For this basic version, no provisions for contribution ‘reward’ credits are made, and ‘decisions’ will be determined by the number of ‘likes’ and negative emojis for an issue position. Nor are provisions for systematic evaluation of planning arguments included in the main process, since the FB platform does not facilitate the needed formatting. Options for these provision swill be offered as ‘special techniques.
A key assumption is that participants in the project discussions will be committed to reach a ‘decision’ (a recommendation, or an agreement for further coordinated work, at least a ‘resolution’ about a controversial issue). This will generate structural requirements that prevent the discourse from degenerating into the kind of interesting but rambling, poorly coordinated conversation we see on social networks even for significant issues.
The structure of the resulting revised framework will be as follows:
1 A new Group (or EoST subgroup) will be started for selected planning projects. The first project will be the discussion, refinement and testing of its own planning discourse provisions and procedures, building on the following proposal.
2 The project’s starting thread will provide a brief introduction and aim of the project. A listing of achieved ‘decisions’ for each raised issue will be added here as the discussion proceeds and yields decisions. Several ‘standard’ threads will then be started:
A ‘Procedural agreements’ thread.
These agreements outline the procedural steps and decision ‘rules’ governing the process. Participants are assumed to agree with these provisions by entering to the discussion. A ‘standard’ set of agreements can be adjusted to the requirements of each project, and can be changed later if needed. (> ‘Next step’ below)
A ‘General Comments’ thread
Participants will begin to raise questions, make suggestions, seek clarification etc. There will be no special format requirements other than general ‘netiquette’ and expected relevance to the project.
A thread for ‘candidate issues’, ‘raised issues’ and overview maps
Drawing from the material in the ‘General comments’, moderator or participants enter suggested topics or issues for detailed discussion. Simple overview maps listing the topics or issues, distinguishing ‘candidate issues and ‘raised issues’ aim to inform members of the state of the discourse. ‘Raised issues’ are questions for which members are starting a separate thread discussion. (>> #3 below).
A ‘Reference and links’ thread
Many posts and comments include links to other sources, pages, and literature. These will stay with the original post but be assembled in one comprehensive list for easy reference and to avoidi repetition.
3 Each ‘raised issue’ will receive a separate thread; participants will then begin discussion of that specific issue in that thread.
Posts should focus on the subject of the thread and avoid ‘off-topic’ comments. Comments introducing new topics should be posted in the ‘general comments’ thread.
4 ‘Next Step?’ call or motion. Within each thread, at any time, or when the discussion about an issue appears to converge or dries up, a ‘Next step?’ motion can be entered, to proceed to one of the following steps:
– Decision; (see next item 5)
– Entering a ‘special techniques’ process; (>> Special techniques examples, Appendix)
– Request for special information (research);
– Further discussion;
– Changing procedural agreements (e.g. decision criteria / voting majorities);
– Ending discussion without further steps or decision (‘dropping the issue’).
The ‘next step’ motion should specify the next step called for.
Each of these steps may have to be decided based on different rules (e.g. ‘like’ ratios) as specified in the procedural agreements.
After completing the requested steps (except ‘decision’ and ‘stop’) the process will return to the ‘Next step’ phase.
5 Decision. Within each thread or for the main project, ‘next step’ calls for a ‘decision or agreement should spell out the proposition or plan feature to be ‘voted’ upon.
While the aim of the entire effort is to eventually develop better decision procedures that will forge a closer link between the merit of contributions and the decision, the proposals for such procedures require platform features that are not yet available on social network platforms. Thus, the procedure agreements draft below only provides steps that merely ‘nudge’ a discussion group to make decisions after careful consideration of all concerns entered, (for example by presenting core concerns in concise but comprehensive overview diagrams. The decisions would then be made by conventional means such as majority-rule means, using features such as the FB ’like’ or emoji tools. Examples include agreed-upon ratios between the number of ‘likes’ and the total number of participants in a given process. Each project group is encouraged to craft its own rules – innovative or traditional – about how it will reach agreements.
Decision results will be entered in the main project overview thread, gradually building up a summary of the discussion’s outcome.
A p p e n d i x
A1 Procedural agreements (draft)
These procedural agreements are written for projects using the Facebook platform as a familiar example, using FB provisions, simply because the first discussions were carried out on FB. Such discourses can of course be conducted on other platforms; the agreements would then have to be adapted as necessary given the provisions and constraints of the respective platform.
It should be kept in mind that the proposed platform aims at facilitating problem-solving, planning, design, policy-making discussions that are expected to result in some form of decision or recommendation to adopt plans for action, rather than mere conversation, however insightful and enlightening those may be.
Project groups.
For each planning or problem-solving ‘Project’, a separate FB group with the respective title will be started by its moderator.
Group members
Participants or ‘group members’ are assumed to have read and agreed to these provisions.
Discussion
Project discussion can be ‘started’ with a Problem Statement, a Plan Proposal, or a general question or issue. The project will be briefly described in the first thread. Another thread labeled ‘Project (or issue)… General comments’ will then be set up, for comment on the topic or issue with questions of explanation clarification, re-phrasing, answers, arguments and suggestions for decisions. Links or references should be accompanied by a brief statement of the answer or argument made or supported by the reference.
Candidate Issues
Participants and moderator can suggest candidate topics or issues (potentially controversial questions about which divergent positions and opinions exist or are expected, that should be clarified or settled before a decision is made). These will be listed in a thread of Candidate and Raised Issues. There, participants can enter ‘Likes’ to indicate whether they consider it necessary to ‘raise’ the issue for a detailed discussion. Likely issue candidates are questions about which members have posted significantly different positions in the ‘General comments’ thread; such that the nature of the eventual plan would significantly change depending on which positions are adopted.
‘Raised’ issues
Issue candidates supported by at least __ % of the number of registered ‘member’ participants become Raised issues; highlighted as such in the thread. Each ‘raised’ issue will then become the subject of a separate thread, where participants post comments (answers, arguments, questions) to that issue.
It will be helpful to clearly identify the type of issue or question, so that posts can be clearly stated (and eventually evaluated) as answers or arguments: for example:
– Explanations, definitions, meaning and details of concepts to ‘Explanatory questions’;
– Statements of ‘facts’ (data, answers, relationship claims) to Factual questions;
– Suggestions for (cause-effect or means to ends) relationships, to Instrumental questions;
– Arguments to deontic (ought-) questions or claims such as ‘Plan A should be adopted’, for example: ‘Yes, because A will bring about B given conditions C , B ought to be pursued, and conditions C are present’).
‘Next step’ motion
Participants and moderator can request a ‘Next Step?’ interruption of the discussion, for example when the flow of comments seems to have dried up and a decision or a more systematic treatment of analysis or evaluation is called for. The ‘Next step’ call should specify the type of next step requested. It will be decided by getting a minimum number of __ % ‘likes’ of the total number of participants. A ‘failed’ next step motion will automatically activate the motion of continuing the discussion. Failing that motion or subsequent lack of new post will end discussion of that issue.
Decisions
Decisions (to adopt or reject a plan or proposition) are ‘settled’ by a minimum of __% of the total number of participants. The outcome of decisions of ‘next step?’ motions will be recorded in the Introduction thread as Results, whether they lead to an adoption, modification, rejection of the proposed measure or not.
‘Special techniques’
In the main ‘basic’ version of the s∏ process, no special analysis, solution development, or evaluation procedures are provided, mainly because the FB platform does not easily accommodate the formatting needed. The goal of preparing decisions or recommendations may make it necessary to include such tools – especially more systematic evaluation –than just reviewing pro and con arguments. If such techniques are called for in a ‘Next step?’ motion, special technique teams must be formed to carry out the work involved and report the result back to the group, followed by a ‘next step’ consideration. A few examples of such tools are described in the following Appendix 2.
A2 Special techniques and procedures’ – Examples
While the proposal is acknowledged to be based on a view of planning as an ‘argumentative’ process, the platform itself will have to be as ‘perspective-neutral’ as possible. This means that structural or procedural provisions of the platform should not prevent members from introducing different perspectives, paradigms, approaches, into the discourse but facilitate such efforts. Even the creation of new ways of approaching a problem situation can be an integral part of an individual or group’s response: the approach becomes an integral part of the final ‘solution’ and defines ‘who we are’ as part of the emerging situation.
The introduction of other perspectives will always occur through communication – Discourse – which therefore is the most open ‘perspective’ we can think of that can accommodate all other vocabularies.
The ‘Special techniques’ component of the platform can be seen as a ‘tool kit’ of techniques and perspectives that can be introduced into a planning process, but which require format provisions not accommodated by the Facebook platform. The following examples are just that, examples of techniques or procedures that require slightly different, more structured work and output patterns than the sequence of posts in the discourse thread.
Examples of techniques or services that cannot easily be done in regular thread discussion format include:
+ Information and data-gathering searches and experiments, including AI-based data analysis programs;
+ Idea-generating small group techniques such as brainstorming and related approaches;
+ ‘Pattern Language’ and related approaches;
+ ‘Counterplanning’ (Churchman) approaches;
+ Evaluation techniques such as
– The systematic assessment of planning arguments; (>>A3)
– Formal evaluation procedures to evaluate solution alternatives;
– ‘Benefit-Cost Analysis’ and related approaches;
– Examination of proposed plans for compliance with rules, regulations, ‘best practice’ principles;
+ Problem explorations and analysis techniques such as
– Root cause analysis;
– ‘Systematic Doubt’ analysis of a problem’s necessary conditions and contributing factors;
– Systems modeling techniques of various kinds;
+ Participation Incentive provisions (‘Contribution credits’ modified by merit assessment;
(e.g. based on plausibility or argument weight measures derived from argument assessment)
—-
A3 Evaluation of planning arguments
If the group decides (upon a ‘next step’ move) to perform a systematic evaluation of the pro and con arguments about an issue or a plan proposal, two worksheets will be prepared:
a) A listing of all the deontic claims (goals, objectives, concerns) referred to in all the arguments offered about the issue in which all arguments are listed; and
b) An argument assessment worksheet listing all arguments with all their premises stated explicitly (including premises that were left instated as ‘taken for granted’ in the original post).
Each participant will first assign weight of relative importance w to the goals in sheet (a), on a scale 0 to +1 such that all weight add up to 1.
These weights will then be entered in sheets (b) for the respective deontic premises. All premises will then be given a plausibility score pl, on a scale -1 (totally implausible) to +1 (totally plausible, virtually crtain) with centerpoint 0 meaning ‘don’t know, can’t decide’ to all premises.
From these judgments, argument plausibility scores argpl (product of all pl scores), argument weights argw (argpl times w of the respective deontic premise) and Plan plausibility Plpl (sum of all argw) will be calculated. These scores are all individual judgments. Statistics of judgments across the group of evaluators (Mean scores, maximum and minimum scores, range, variance) can be derived for analysis and discussion.
The results will be reported and explained back to the group, for another ‘next step?’ decision. How the results will be used in the decision process is a matter to be agreed upon by the group and set down in the procedural agreements ahead of running the evaluation.
A4 Discourse contribution points
The feature of awarding discourse contribution points to participants in the pilot version of the platform discourse is up for discussion. It would be desirable for various reasons, but is not yet supported by the standard provisions of the FB platform. It would therefore have to be done outside of the regular discussion platform as a ‘special techniques’ task. The basic steps involved are the following:
1 Participants in the discussion receive a ‘basic’ contribution credit point for every contribution. This is an ‘empty’ point at first; signifying that the participant has made a contribution; but the point will become an actual ‘reward’ if the content of the post is the ‘first’ to the discussion. Repetitions (posts conveying essentially the same content) will not receive awards. (This encourages not only participation itself, but also speedy contributions).
2 Either by means of other / all participants assigning ‘plausibility’ judgments (on the scale of -1 to +1) to each contribution point, or by applying the plausibility values assigned to arguments / argument premises in the course of systematic argument assessment (see A3) the reward points will be modified by multiplying them with the mean group plausibility values. (This will discourage unsupported and flawed contributions).
3 Participants will build up an ‘account’ of contribution merit points – its total value will represent a ‘reputation’ score based on the group’s assessment of the merit of a participant’s contributions.
The contribution merit accounts should become a fungible ‘currency’ used for a variety of possible purposes, but this is beyond the scope of the experimental discussions on the ‘basic’ pilot platform, where those possibilities might merely be explored in detail and discussed.
Process of contribution credit use
The feature of rewarding discourse participants with ‘contribution credits’ can take different forms, depending on the range of uses and the main priorities aimed at:
– providing incentives for speedy participation, reducing redundancy: a minimal version;
– increasing depth of consideration by adding plausibility assessment to items contributed;
– strengthening the connection between evaluated merit of contributions and final decisions.
The initial assignment of a reward marker or ‘container’ for reward is necessary for all subsequent features.
Steps:
1 The first time a participant posts a comment (e.g. a argument) to the discussion, a ‘contribution credit account is established. Subsequently, the participant is assigned a ‘neutral’ credit point for each substantial content claim of a post IF that claim is ‘new’, meaning that it (or an essentially identical but differently worded claim) has not already been entered by another participant. (Claims or proposals posted after another post has been entered but not yet displayed for other participants to see may receive partial credit.)
2 The contribution will be entered into a ‘formatted’ display such as an argument assessment worksheet, for evaluation by the entire group of participants. For arguments, each participant will assign a ‘plausibility’ score pl – on a scale from -1 (totally implausible) to +1 (totally plausible) with the midpoint ‘zero’ meaning ‘don’t know’, ‘can’t judge’, to all premises of all arguments. Deontic (ought-) claims will also be given a ‘weight of relative importance’ judgment w, on a scale from zero to +1 such that the sum of weights of all deontics equals +1. Other contributions – e.g. plan proposals, or proposals for details of plans, are just given plausibility scores.
3 A statistical value of all these (e.g. mean value) of these assessments will be used to modify the initial credit point (e.g. by multiplying the latter with the plausibility average.
4 The statistical analysis (e.g. range of scores, or variance) may reveal considerable differences of opinion about the item, in which case more discussion, more research or information search may be called for. Step 3 may then be repeated if, for example, an initial plausibility score is revised after the author has presented further evidence in its favor, or another comment has shown it to be incorrect or implausible. The ‘final’ adjusted value is added to the author’s credit account.
5 One possible use of the resulting credit account may be its use as a complement to standard voting. If the size of the credit account can be seen as a measure of the merit of a participant’s contribution, the participant’s vote might be ‘weighted’ according to the size of the account. The result would be an indication of the impact of valuable information on the decision, giving more of a ‘say’ to participants who have demonstrated not only participation but having provided valuable information (in the view of all participants).
6 The credit account can become an added criterion for the appointment of candidates for offices whose holders will have to make decisions that cannot be validated by lengthy discussions.
7 A potential tool for helping to prevent such office holders from falling victim to the temptations of power might be to require that each ‘power decision’ must be ‘paid’ for with an appropriate amount of credit points. When an officer’s credit account is exhausted, that person will have no more ‘power’ to make important decisions – unless other citizens transfer credit points from their accounts, a step that will also make those supporters ‘accountable’ for the decisions, to the extent of their own contributions.
—–




0 Responses to “Small scale planning discourse platform and process – Draft (‘Planning Discourse Support System’ PDSS)”