Eine Antwort auf Ban Ki-Moon’s Aufruf beim World Economic Forum in Davos 2011

(Ein Exklusivbericht aus der Fog Island Tavern)


– Noch ein Abend zum Vergessen in der Nebelkneipe, eh, Abbé Boulah?
– Ah, Bog-Hubert, ich hab auf dich gewartet. Vergessen? Das kommt darauf an.
– Worauf?
– Ob wir etwas daraus machen?
– Ah so, — hast du hinterhältige Pläne für den Abend?
– Das nicht. Aber es gibt immer Möglichkeiten, meinst du nicht?
– Ich hab’ deinen Seufzer gehört als ich hereinkam; war’s also über etwas Anderes als den nutzlosen Abend?
– Zugegeben.
– Also?
– Internet.
– Aha. Hast dich wieder in so eine Internet-Diskussion ‘reinziehen lassen? Du solltest öfters mal ausgehen, Leute treffen…
– Und mit denen nutzlose Abende mit belanglosem Geschwätz vergeuden?
– Wie zum Beispiel jetzt? Sauf ki pö. Also was war’s mit dem Internet?
– Lange Geschichte.
– Die Nacht ist jung… und ich sehe noch keine besseren Versuchungen… Also erzähl schon.
– Lass mich erst mal die Luft aus diesem Glas herauslassen — Dir auch das übliche? Prost.
Also gut, vielleicht erinnerst du dich, da hat der Ban-Ki-Moon, der UNO-Generalsekretär, im Januar beim World Economic Forum eine Rede gehalten, in der er die Leute zu ‘revolutionärem Denken und Taten’ aufrief, um ein ‘economic model for survival’ zu erstellen, ein Überlebensmodell für die Weltwirtschaft? — Er meinte, so etwas sei nötig, um die Welt vor Katastrophen zu retten. Er meinte damit wohl nicht nur Naturkatastrophen, sondern vor allem auch auch solche, die durch die Machenschaften der Menschheit selbst auf uns zukommen. [1]
– Revolutionäre Ideen und Taten, eh? Und das vom Uno-Generalsekretär? Das ist ja fast wie wenn ein Kapitän auf hoher See zur Meuterei aufruft?
– So kann man es auch sehen, sicher. Ich meine, es ist schon ein Zeichen, dass es ernste Probleme gibt. Und dass die sogar von der UNO und der illustren Versammlung in Davos gesehen werden…
– Das will ich nicht abstreiten. Wenn’s nützt. Er meint also, dass die Leute in Davos dafür die nötigen revolutionären Ideen haben werden– die Regierungen, Grossbanken, Konzerne, — genau die Leute, die die meisten Probleme selbst verschuldet haben?
– Na, das hat er wohl diplomatisch verallgemeinert: “Wir … haben die Rohstoffe verbraucht…” und so weiter. Und er hat wohl auch die Gelegenheit benutzt, sich mit seinem Aufruf bei einem breiteren Publikum Gehör zu verschaffen.
– Ja, dafür wird er ja bezahlt, oder? Für den Ausbau der UNO zur Weltregierung zu werben? Und genau das ist doch eins der Probleme.
– Wie meinst du das?
– Nun, die UNO ist doch Verein von sehr fragwürdigen und fast schon überholten Einrichtungen — Nationen. Fossile Wesen, die mit ihren territorialen Interessen, ihren Machtstrukturen, ihrer nachweislichen Geschichte gewaltsamer Konfliktlösung, ihren fragwürdigen Entscheidungsmethoden, ihrer Korruption, ihren Tendenzen nicht nur andere Völker zu überfallen und auszubeuten, sondern selbst ihre eigenen Bürger… Und mit ihren Tendenzen, wie jedenfalls viele befürchten, sich zu einer Art Welt-regierung zu entwickeln…
– Schon gut, mir sind die Schwächen und Missetaten der Nationen ja auch klar. Aber man kann die Einrichtung der UNO selbst doch als ein Zeichen der Vernunft ansehen, ein Beweis, dass man sich als Menschheit insgesamt über die gewaltlose Überwindung dieser Probleme unterhalten will? Siehst du dafür schon eine andere Möglichkeit als die eines Forums wie der UNO?
– Ja sicher, es gibt doch schon viele Beispiele von Organisationen, die Diskussionen — und Aktivitäten — quer zur herkömmlichen Struktur der Nationen betreiben. Schlechte und gute…
– Schlechte auch? Du meinst…
– Natürlich: das internationale Finanzwesen, die grossen Konzerne sind doch schon dabei, sich souverän über die kleinlichen Beschränkungen ihrer Ursprungs-nationen hinwegzusetzen. Internationale Kriminelle Netze, der Drogenhandel, Menschenhandel, da gibt es doch viele Bestrebungen, die man wohl nicht als attraktive Modelle künftiger Weltordnung ansehen kann, zugegeben, aber schon als Alternativen zur UNO und deren Nationen. Aber auch positive Bemühungen, wie das World Sozial Forum — eine Alternative zum World Economic Forum, das allerdings in den Medien eher unterbelichtet ist. Man fragt sich da schon, warum wohl? Die Religionen sind ihrem Wesen nach ebenfalls nicht-territorial ausgerichtet — dem alten Prinzip ‘cuius regio eius religio’ zum Trotz — und viele andere Interessengruppen ebenfalls. Die meisten davon halten sich aber brav an die gegebenen nationalen Strukturen — und leiden deshalb unter dem Einfluss derselben strukturellen Bedingungen wie diese.
– Oho. Und welche Konsequenzen ziehst du aus dieser etwas pessimistischen Analyse — der ich mal nicht gleich widersprechen will?
– Das erste wäre, diese Bedingungen explizit in die Liste der Probleme aufzunehmen und auf die Geschäftsordnung zu setzen. Die Frage einer gesellschaftlichen Ordnung, die nicht auf territorialen Grenzen beruht; die Frage der Kontrolle der Macht in allen solchen Strukturen (einschliesslich der UNO und der Privatindustrie) — die eng mit dem Problem der Korruption zusammenhängt; die Frage der gewaltlosen Konfliktlösung, — immer schön als Prinzip und Übereinkommen beschworen, dessen Verletzung aber in der Realität schliesslich immer mit Gewaltanwendung der stärkeren Partner beantwortet wird, weil sich niemand ernstlich über eine andere Art von Sanktionen Gedanken gemacht hat.
– Da muss ich dir Recht geben; wir haben ja schon öfter über diese Fragen gesprochen. Und reden muss man ja wohl erst einmal. Und zwar auf weltweiter Ebene, oder?
– Ja, aber auf welcher Ebene, in welchem Forum? Auf der Geschäftsordnung welcher Institution soll das verhandelt werden? Und wer hört uns zu?
– Gute Frage. Der Aufruf des Generalsekretärs wurde von einigen Leuten als Einladung gesehen, solche Fragen, und auch ‘revolutionäre’ Antworten und Vorschläge zum Beispiel auf die Geschäfts-ordnung der RIO-Konferenz 2012 zu setzen. Zum Beispiel von einer Internet-gruppe auf dem Linked-In Forum ‘Systems Thinking World — speziell eine Diskussion die von Helene Finidori angeregt wurde. Seit Februar wurden dazu über 2700 Beiträge und Kommentare eingebracht… [2]
– Und da hast du dich eingemischt? System-Denker? Sind das nicht auch genau die Leute, die den Konzernen und Regierungen geholfen haben, ihre destruktiven Machenschaften noch effizienter zu gestalten? Das bedeutet doch nur, eine andere Art Fuchs zum Wächter des Hühnerstalls zu machen?
– Mein Eindruck ist, da sind nicht viele solcher Profis dabei. Solche Leute gibt es natürlich. Aber in dieser Gruppe gibt es viele, die entschieden gegen dieseTendenzen argumentieren, und die Fragen unter dem Gesichtspunkt des ‘System-denkens’ diskutieren, dass alle Komponenten des Systems — in diesem Fall der menschlichen Gesellschaft — miteinander verbunden sind und aufeinander einwirken. Die sehen die Werkzeuge der Systemtheorie — wie mathematische und Simulations-modelle, — eben auch als Werkzeuge an, die man auch zu allgemeinem Wohl benutzen kann.
– Ah, das Allgemeinwohl. Und wie ist das hier definiert, von wem?
– Diese Teilnehmer meinen, das die betreffenden Instrumente einerseits dem besseren Verständnis der Verhaltensweise eines Systems dienen können, andererseits aber auch dazu, dieses Verständnis den Leuten nahezubringen, um deren Verhalten in Richtung von Nachhaltigkeit, gewaltfreier Konflikt-vermeidung und -Lösung und Kooperation zu beeinflussen.
– Aha. Schön klingt’s schon. Und ist dabei etwas Brauchbares herausgekommen? Oder was hat den Seufzer verursacht, den ich vorhin sehr deutlich gehört habe, als ich hereinkam und dich bei deinen Grübeleien störte?
– Zunächst mal das Positive. Die Teilnehmer an der Diskussion haben eine unglaubliche Menge von Beispielen zusammengetragen — gegoogelt? — von Ideen, Projekten, Experimenten und Ansätzen zu neuen Verhaltensmustern, die im Kleinen schon eine Art Antwort auf die Herausforderung des UNO-Generalsekretärs darstellen. Ich war schon immer an diesen Dingen interessiert, immer schon skeptisch gegenüber dem Wachstumswahn der Wirtschaft, den logischen Schwachstellen der modernen Demokratien, dem Einfluss der grossen Konzerne auf die Politik, der Art und Weise wie den Entwicklungsländern die Segnungen der Technik, der Grossindustrie und deren Antwort auf die Nahrungsmittelproduktion verpasst wird. Und ich hielt mich für einigermassen gut informiert über alternative Ansätze und Ideen. Aber ich war doch ziemlich überrascht, wieviel solche Ideen und Ansätze es schon gibt.
– Beispielsweise?
– Schau dir die vielen Links in der Diskussion an. Etwa halbwegs durch die Diskussion hat die Moderatorin Helene Finidori versucht eine etwas geordnete Zusammenstellung dieser Links zu basteln, — die hat sie auf einer anderen Plattform zur Diskussion gestellt [3] weil das Linked-in forum mit seiner Beschränkung des Formats und der Beitragslänge dafür nicht allzu brauchbar war. Aber es kamen immer mehr Beispiele, und ich weiss nicht, ob sie noch an deren Eingliederung arbeitet oder aufgegeben hat. Unter der Lawine der Beiträge begraben. Es ist vielleicht sinnvoller, eine grobe Liste der Themen zu machen, die dabei angesprochen werden, und an dieser Liste die Schwerpunkte der derzeitigen Bestrebungen aufzuzeigen. Und die Stellen die nicht so gut abgedeckt werden.
– Hast du eine solche Liste parat?
– Da gibt es eine Arbeitsliste im IBIS-format [4], die schon an die 80 Themen aufweist. — Fragen, die in der Diskussion angeschnitten wurden. Davon sind natürlich nicht alle gleich wichtig. Aber ich kann dir hier kurz eine grobe Skizze der wichtigsten Punkte geben.
Eine sehr grosse Anzahl von Beispielen hatte mit Landwirtschaft zu tun. Mit dem Basis-problem von Nahrung und Wasser zum Überleben, das nach der Sicht dieser Leute gerade von den grossen Konzernen der Industrie gefährdet wird. Die meisten Beiträge dazu standen unter dem Motto: weg von der grossen Landwirtschafts-industrie mit ihren Monokulturen, ihrer Genmodifizierten Arten, ihrer Abhängigkeit von künstlichen Düngemitteln, und ihrer Zerstörung der kleinen Familien-struktur der traditionellen Landwirtschaft in vielen solchen Gebieten.
Stattdessen werden ökologisch nachhaltiger Anbau, kleine LAndwirstschaftsbetriebe, Artenvielfalt, ‘Permaculture’ betont; die Wiederbegrünung der Städte: städtische Gemeinschaftsgärten, Begrünung der Dächer; und das Prinzip, die Wegelängen der Lebensmittelversorgung zu verkürzen, auf lokale Arten abzustimmen.
– Da werden die Vertreter von Monsanto und BASF aber ihre Freude haben.
– Du hast Recht, gegen die wurde sehr lautstark und nachhaltig gestänkert. Apropos Nachhaltigkeit: Natürlich gab es viele Beiträge über andere Aspekte der Nachhaltigkeit, besonders Energie: die Forderungen, von Fossil-energiequellen und Atomenergie auf neue, erneuerbare Energiequellen zu wechseln, zum Teil mit Betonung auf Kleinanlagen statt grosser Netze vor allem in ländlichen Entwicklungsgebieten. Auch da gab es viele Neuerungen, teils schon in Betrieb, teils noch in Entwicklung.
Etliche Beispiele gab es von Effizienz-Bestrebungen der Industrie und den grossen Konzernen, ihren CO2-Fussabdruck zu verringern, ihre Produktion auf geringeren Verbrauch von Energie und Rohstoffen und Arbeitern umzustellen — und dadurch natürlich wettbewerbsfähiger zu werden. Natürlich auch mit Hilfe von mathematischen und Simulationsmodellen der Systemtechniker. Viele dieser Spezialisten schlugen aber vor, solche Modelle gezielt auch auf neue Ansätze und Ideen anzuwenden, und damit die ‘leverage points’ in den Gesamt-ökologie-systemen zu identifizieren: die Stellen an denen man am besten den Hebel ansetzen und Kurs der Wirtschaft und der Gesellschaft wirksam beeinflussen kann.
Eine Reihe von Teilnehmern war gegenüber solchen Bestrebungen eher skeptisch, und meinten dass nachhaltigen Veränderungen weder ‘von oben’ (‘top-down’, aufgrund der Befunde von solchen EDV-Systemanalysen und Modellen) verfügt werden könne, sondern dass wirklicher Kurswechsel nur ‘von unten’ (bottom-up) durch ein neues Bewusstsein und eine radikale Umstellung der moralischen Grundsätze der Menschheit kommen kann, ein neues Wertsystem, ein neues Verhältnis zu Gesellschaft und Natur. Und zwar als Voraussetzung für Neuordnung: Viele dieser Teilnehmer wollten gar nicht anfangen über sachliche Massnahmen und Lösungen nachzudenken, bevor eine solche Umstellung der Werte stattgefunden hätte, vielleicht unter der Annahme, dass sich reelle Massnahmen und Verhaltensweise dann ‘von selbst’ einstellen würden. Eine ‘system-theoretische’ Grundlage für diese Haltung ist die Idee des ‘tipping point’: die Überzeugung, dass massive Veränderungen von Verhaltensweisen der Gesellschaft immer erst dann erzielt werden, wenn die betreffenden Ideen und das entsprechende Bewusstsein von mindestens etwa einem Zehntel der Bevölkerung akzeptiert worden ist. Das wird dann auch selbst das Verhalten der Leute und Einrichtungen mitreissen, die derzeit für die Probleme verantwortlich sind. Deshalb muss man sich nach deren Ansicht vornehmlich darauf konzentrieren, die neuen Ideen und die neue Moral möglichst weit und schnell zu verbreiten — ‘spreading the word’ — bis der tipping point erreicht ist.
– Na, um die moralische Verbesserung der Menschheit haben sich doch seit Jahrtausenden die Philosophen und vor allem Religionen massiv bemüht — und trotzdem sind wir jetzt im Schlamassel? Aber entschuldige, du hast deine Übersicht noch nicht beendet, oder?
– Die Hauptthemen in der Diskussion waren das schon. Es gab natürlich auch Forderungen, die Finanzwirtschaft, das Gehabe der Banken, die Gewohnheiten der Regierungen im Hinblick auf ihre Wirtschaftspolitik besser zu regulieren; nach mehr Transparenz, besserer Bekämpfung der Korruption, Bekämpfung der sozialen Ungleichheit, die vor allem in den westlichen Demokratien in den letzten Jahrzehnten immer bedrohlicher wurde. Rufe nach Orientierung der Politik nach dem wirklichen Wohlbefinden der Bürger, statt nach Brutto-Inlands-Produkt und Wirtschaftswachstum, unterstützt von neuen Messungen eben diesem Wohlbefinden — Happiness — der Bevölkerung. Aber viel weniger konkrete Lösungen, Ideen und Vorschläge. Es waren keine Politiker oder wirkliche Wirtschafts-und Finanz-experten unter den Teilnehmern, soweit ich sehen konnte. Viele Beiträge nahmen sich daher eher nur wie Wunschdenken aus oder auch nur Schimpfen über die Probleme und die üblen Machenschaften der betreffenden Missetäter.
– Das sind alles löbliche Forderungen, aber allzu neu und revolutionär kommt mir das nicht vor. Von den konkreten Vorschlägen werden doch diese Ideen schon an vielen Stellen umgesetzt?
– Da hast du Recht, und das war ein Grund für meinen Seufzer. Natürlich war das Zusammentragen all der Beispiele wirklich sehr nützlich — ich habe wenigstens viel davon gelernt. Aber gestört hat mich dabei, dass einerseits viele Problembereiche bei alledem kaum oder gar nicht behandelt wurden: zum Beispiel die Stichworte in der Rede des Generalsekretärs oder der Liste der Bedrohungen der Menschheit, welche die UNO aufgestellt hat: Naturkatastrophen, der Raubbau an Ressourcen und deren voraussichtliche Knappheit, der Klimawandel und dessen Folgen, die wachsende Bevölkerung der Menschheit und die Probleme, deren Bedarf an Nahrung, Wasser, Behausung, Einkommen, Erziehung, Gesundheitspflege zu sichern. Andererseits…
– Ich sehe schon: Die Probleme die du vorhin erwähnt hast: ob die gesellschaftliche Ordnung der Menschheit durch das System der Nationen und deren Regierungsformen den Herausforderungen gewachsen ist oder umgekehrt die Ursache für viele Schwierigkeiten darstellt; — also die Frage nach alternativen Regierung oder besser Selbstregierungs-formen, die Frage der Kontrolle der Macht — und ich nehme an, dass damit Macht nicht nur in Regierungen, sondern auch in der Privatwirtschaft und anderen Institutionen gemeint ist; die Frage besserer Sanktionen statt Gewaltanwendung für Verletzung von Gesetzen, Verträgen und Übereinkommen; die Frage besserer Entscheidungs-verfahren statt Abstimmung, — die sind gar nicht erwähnt worden?
– Mein Eindruck war jedenfalls: nur am Rande. Es gab einige Vorschläge; einige solche Fragen und Gedanken dazu waren in dem IBIS aufgeführt. Aber die sind kaum wirklich diskutiert worden — es scheint, als ob Beiträge, die nicht auf eine Webseite, auf andere Berichte oder Publikationen hinweisen konnten, einfach nicht ernst genommen wurden. Als ob kreative Vorschläge direkt aus der Diskussion heraus als so undurchdacht, so unqualifiziert angesehen wurden, dass sie nicht einmal als ‘revolutionäre’ — und das heisst doch wohl eben noch nicht durch Veröffentlichungen und Rezensionen breitgeschlagene Ideen akzeptiert und diskutiert werden konnten.
– Es scheint, dass die System-denker, die an dieser Diskussion teilnahmen, nicht sehr originell noch selbst kreativ waren?
– Jedenfalls waren sie nicht so sehr an neuen, originellen aber undokumentierten Ideen interessiert, als die Ideen anderer Leute zusammenzutragen — sicher, das war schon mein Eindruck. Und etwas enttäuschend, zugegeben. Eine vorgegebene Begründung war, man müsse eben erst ‘das System verstehen’, bevor man dazu revolutionäre oder auch nur evolutionäre Vorschläge machen darf (das mit der Revolution wurde ziemlich allgemein in Frage gestellt).
– Ich vermute, deine Enttäuschung hat etwas damit zu tun, dass unter diesen solche undokumentierten Vorschlägen einige unserer Lieblingsthemen befanden…
– Touché. Es waren ja doch einige unserer Gedanken dabei, die schon verschiedentlich zur Diskussion gestellt wurden [5]. Dann kam aber der Vorschlag einiger Teilnehmer, aus der ganzen Diskussion einen Bericht an die UNO (oder eine andere Institution) zu verfassen. Das schien als eine gute Gelegenheit, diese Gedanken in einem konkreten Zusammenhang da hineinzubringen. Aber der Versuch, das Ganze in einen kohärente Strategie-vorschlag für Organisationen wie die UNO zusammen zu montieren, war wohl etwas anmassend.
– Kohärente Strategie? Das klingt schon etwas anspruchsvoll. Aber jetzt hast du mich neugierig gemacht: heraus damit! Was würdest du denn jetzt der UNO — oder einer anderen geeigneten Organisation für diese Aufgabe — auf die Geschäftsordnung stellen?
– Langsam. Ich muss erst mal betonen, dass ich die Vorbehalte, die viele Leute gegenüber der UNO haben, durchaus ernst nehme: Nicht nur das mit der Weltregierung (wobei ich glaube, das einige Leute in den USA nur besorgt sind, dass diese damit ihren Status als alleinherrschende Supermacht verliert) sondern dass sie aus Nationen zusammengesetzt ist, dass sie weder die Frage ihrer Entscheidungsmethoden, noch das Problem der Machtkontrolle bzw. der Garantie gegen Machtmissbrauch ernsthaft als Probleme zur Diskussion gestellt hat. Das muss also mit auf den Verhandlungstisch, selbst wenn die UNO und ihre Nachhaltigkeits-initiative — den sogenannten UN Global Compact, den der Generalsekretär erwähnte — der einzige brauchbare Anfangs-mechanismus ist, den wir zur Zeit haben.
– Bei dem sich also der Apparat selbst in Frage stellen soll? Das wird für viele nicht leicht zu schlucken sein.
– Es braucht ja nicht ganz oben auf der Geschäftsordnung stehen. Aber es muss klar sein, dass es drauf steht.
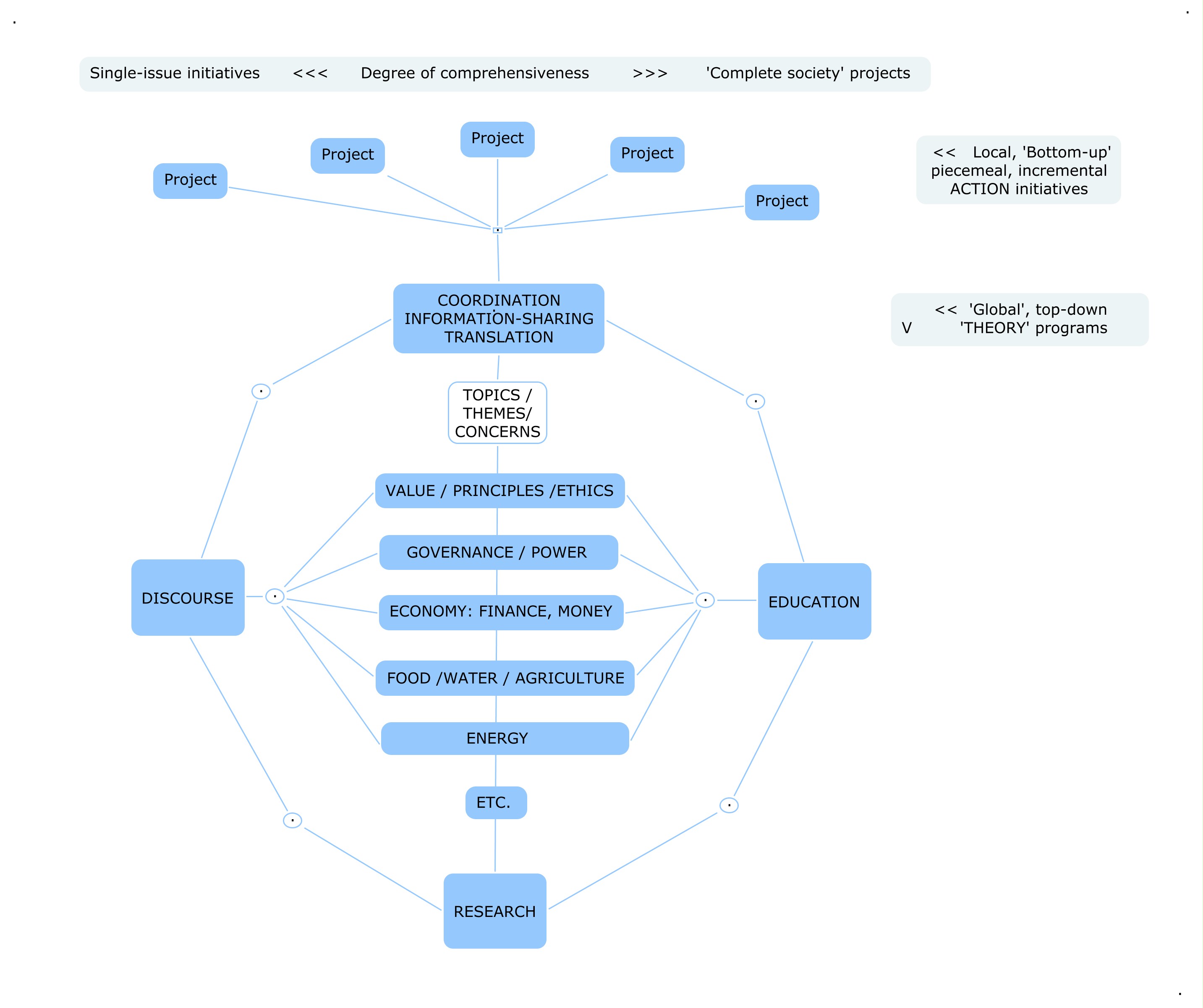
– Was steht denn noch drauf?
– Das siehst du am besten in dem Diagramm hier — ein Vorschlag für eine Struktur der Initiative, mit mehreren Komponenten, die insgesamt sowohl die ‘top-down’ als auch die ‘bottom-up’ Funktionen zusammenbringt.
– Aha. Wieso sind da die ‘bottom-up’ Initiativen oben angebracht?
– Um das ‘Oben’ und ‘Unten’ ihrer Bedeutung nach im richtigen Wertverhältnis darzustellen. Die vielen kleinen, lokalen Projekte, (‘Action Projects’) in denen Leute die Dinge schon in die Hand genommen haben und etwas Neues versuchen. Diese Initiativen sollten insgesamt gefördert und ermutigt werden — selbst wenn sie nicht alle denselben Prinzipien folgen, noch einem Gesamtplan entsprechen. Wir brauchen die Vielfalt dieser Experimente: viele verschiedene Ansätze, um zu lernen, was funktioniert und was nicht. Das sind also die vielen Projekte, die in der Diskussion zusammengetragen wurden, die schon an verschiedenen Orten im Gang sind — aber es sollten auch neue Ideen gefördert werden, die vorerst nur Ideen sind und noch erst weiter untersucht und entwickelt werden müssen bevor sie finanziert und verwirklicht werden können.
– Also meinst du, alle solche Projekte sollen gefördert werden — ohne Unterschied? Das könnte teuer werden, meinst du nicht?
– Das siehst du vielleicht nicht ganz richtig. Viele solche Initiativen werde ja von Menschen betrieben, die damit ihre Unabhängigkeit von traditionellen Macht-und Verwaltungsstrukturen demonstrieren wollen. Also geht es nicht in erster Linie um Geld, sondern um Anerkennung, Ermächtigung — statt ihnen durch Bürokratie das Leben schwer zu machen — und moralische Unterstützung sowie auch nützliche Informationen über ähnliche Vorhaben. Aber eine Verlagerung der Förderung von grossen ‘top-down’ Vorhaben auf kleine Initiativen wäre denkbar und sinnvoll. Hinsichtlich der Unterschiede: wenn das nötig ist — zum Beispiel bei der Ausgabe von finanzieller Unterstützung — so würde ich vorschlagen, Projekte vorzuziehen, die nicht nur einen Aspekt betreffen, sondern versuchen mehrere Ziele — gemäss der System-sicht sich ja gegenseitig beeinflussen, — gleichzeitig verfolgen.
– Zum Beispiel?

Abb. 1 — Übersicht Gesamtvorschlag

– Ich sehe verschiedene Projekte, die versuchen, wie man sagt, mehrere Fliegen mit einer Patsche zu schlagen.
Ein eher bescheidenes Beispiel ist die Idee des ‘Cartmart’ zur Wiederbelebung der Innenstadt, — in vielen Städten nicht nur in den USA — aus der das Planungsprinzip des ‘best and highest use’ (die Grundfläche der Stadt vorzugsweise der höchsten und besten Nutzung zugänglich zu machen) sowohl die Bewohner als auch die kleinen Geschäfte zugunsten der Monokultur von Büros vertrieben hat. Die jetzt nach Büroschluss verödet und gefährlich sind. Viele Städte versuchen verzweifelt ihre Innenstadt wieder zu beleben, meist mit den falschen Mitteln.
– Kein Wunder — wenn sie das nicht mit anderen Flächen-nutzungs-regeln angehen. Oder auch mit Besteuerung: die Flächen am Boden, am Bürgersteig, sollten vorzugsweise von Geschäften benutzt werden, die eine Mindest-zahl von Kunden — pro Quadratmeterstunde — nachweisen können. Nicht Läden oder Büros, die die höchsten Mieten und Steuern bezahlen — wenn diese aus Geschäften kommen, die nur per Telefon oder Internet verhandelt werden. Die gehören in die oberen Etagen oder Innenhöfe.
– Einverstanden, das wurde der Stadt hier ja auch schon vorgeschlagen. Aber versuch mal die Stadt zu bereden, Bestimmungen einzuführen, welche auf einen Schlag all die Lobbyisten und Anwaltsbüros aus deren Erdgeschossen zu vertreiben…
– Schwierig, das sehe ich ein. Also wie kann das mit deiner Cartmart-Idee geändert werden?
– Mit einem Demo-beispiel. Die Idee ist, eine hinreichend grosse Fläche — ein unbebautes Grundstück oder das Erdgeschoss eines Gebäudes — mit mobilen Lieferwagen oder Karren zu einem Bazaar umzuwandeln — kleine Betriebe, die sich in diesen teuren Lagen kein festes Geschäft leisten können (mit den behördlich vorgeschriebenen Angestellten – und Besucher-toiletten, deren Fläche allein schon die Quadratmeter eines Zeitungs -und Zigearettenstands in Anspruch nehmen würden); Kaffee und Brötchen und Croissant-verkäufer, deren Hauptgeschäfts-zeit nur ein paar Stunden morgens darstellen; der Würstchenstand der nur mittags oder abends Zulauf hat. usw. Die Stände, die vorwiegend Waren für bestimmte Tageszeit anbieten, bleiben nur für diese Zeit in diesem Markt, und machen dann einem anderen Stand Platz. Toiletten, Halteplatz für Taxis, Informations-büro und andere Einrichtungen (Bankomaten, Telefon, Wifi-service usw. sind als gemeinsame Einrichtungen für alle vorgesehen.) Mit solchen Einkaufsmöglichkeiten wird die Innenstadt auch wieder für Wohnungen attraktiv, die sich sonst für jeden kleinen Einkauf ins Auro setzen müssten um in die grossen Supermärkte zu fahren, die alle kleinen mom-and pop-Läden in den US-Städten abgewürgt haben. Die könnte man sogar für diese Art Bazaar mit einspannen: für die Bauerlaubnis an den grossen Einfallstrassen kann man sie vielleicht verpflichten, die kleinen Lieferwagen-betrieben Waren zum Einkaufspreis abholen zu lassen. Sie können vielleicht ihr Logo auf einer Seite des Lieferwagens anbringen… Und wenn diese kleinen Händler nicht sowieso Halbtags-betriebe sind — für Studenten, Hausfrauen, Frührentner ohnehin eine gute Neben-erwerbsquelle — können sie vielleicht nach ihrem Einsatz in der Stadt zu dritt oder viert in die Schlafstädte fahren und dort für Rentner, Leute, die zuhause arbeiten, Hausfrauen für ein paar Stunden einen Mini-markt aufstellen, damit die nicht für jedes Brötchen in den Supermarkt fahren müssen.
– Gut, das hat ja Tradition; die sollte man wieder beleben. Ich erkenne auch die List: Damit würde also auch etwas zur Minderung des Verkehrs getan, — die Vorstädte sind nun einmal da, man muss jetzt mit ihnen leben. Auch für die Nachbarschaft: da können sich Nachbarn treffen, kennenlernen, schwatzen. Gut. Ich kann nicht sagen, ob sich das rechnen wird, aber untersuchen sollte man die Idee schon. Andere Beispiele?
– Ein Projekt, das in der Diskussion besprochen wurde, ist das ‘Project OASIS’, von einer Gruppe in England, das auf die Wiederbegrünung von Wüstengebieten z.B. in Nordafrika zielt. [6] Dazu sollen grosse Öltanker zum Transport von aufbereitetem ‘grauen Wasser’ aus den Zielhäfen ihrer Öltransporte benutzt werden. Die Tanker müssen normalerweise auf dem Rückweg von den Ölfeldern Ballast laden — leer wären sie auf hoher See nicht stabil — wozu sie heute einfach Seewasser benutzen. Vor der Wiederbeladung mit Öl wird das aufbereitete Wasser in neue landwirtschaftliche Anlagen und Aufforstungs-gebiete gepumpt. Damit werden nicht nur neue Anbaugebiete in Gegenden angelegt, die heute Wüsten sind, aber etwa zur Römerzeit noch fruchtbar waren, sondern auch deren Klima verbessert, so dass dort auch wieder mehr Regen fallen kann, womit die Gebiete von den Wassertransporten unabhängig werden.
– Ja, irgendwann wird ja der Öltransport mit Tankern auch ein Ende nehmen, wenn man den Prognosen und den Befürwortern von Sonnen-und Wind-energie Glauben schenkt. Es erinnert mich an den Vorschlag, die breiten Rasenflächen der Strassen mit geeigneten Pflanzen zu bewachsen, mit ebensolchem grauen Wasser zu wässern, und sie dann zu Bio-treibstoffen zu verarbeiten, mit denen dann wenigstens die Fahrzeuge der Strassenmeisterei betrieben werden. Hat sich jemand dafür interessiert?
– Nein. In dem Buch, (das sowieso kaum jemand gelesen hat) wurde ja spasseshalber angedeutet, dass da auch andere Produkte angebaut werden könnten, Freudenspender anderer Art. Das geht natürlich nicht.
– Schade. Obwohl es die inoffizielle Handelsbilanz verbessern könnte.
– Ein anderes Beispiel für solche Multifunktions-projekte — etwas anspruchsvoller — ist der Vorschlag, in Gebieten, die von Katastrophen betroffen wurden und wo Häuser und Infrastuktur zerstört wurde, nicht nur Katastrophenhilfe zur Wiederherstellung der alten Zustände hineinzupumpen — und damit Futter für die nächste Katastrophe vorzubereiten — sondern diese Gebiete als Innovations-projekte auszuweisen. Da können dann verschiedene Experimente — mit Freiwilligen — entwickelt, finanziert und ausprobiert werden — nicht nur hinsichtlich Bauweise und Stadtplanung, Innovative Infrastruktur für Energie, Wasser, Nahrungsmittelanbau, sondern auch für die partizipatorische Entwicklung innovativer Selbstverwaltungs-organisation.
– Das wäre mal an der Zeit. Das Gerede von Bürgerbeteiligung, ist ja auf die Dauer lähmend, wenn es sich immer nur damit erschöpft, bürokratische Missgeburten mit Demonstrationen und Debatten zu verhindern, nach denen aber die Verwaltungs-struktur dieselbe bleibt, und nur gewiefter wird, den Leuten das nächste Projekt unter dem Radar unterzujubeln… Aber wie kann das verwirklicht werden?
– Es wird erst einmal eine nur streng zeitlich begrenzte ‘Projekt-verwaltung’ der Katastrophenhilfe eingeführt, um den Wiederaufbau anzukurbeln. Dessen Regeln, Entscheidungs-strukturen, Finanzverwaltung usw. werden dann schrittweise durch neue, von den Bewohnern selbst entwickelte Regeln und Gesetze ersetzt.
Damit können nicht nur viele der Vorschläge und Ideen für eine nachhaltigere Wirtschaft und Gesellschafts-ordnung ausprobiert werden, deren Einführung anderswo immer in Konkurrenz mit bestehenden Strukturen und gegen deren Widerstand erkämpft werden muss. Viele verschiedene Experimente dieser Art sollten gefördert werden; Katastrophengebiete gibt es ja genug, und die Bedingungen sind überall verschieden. Die Möglichkeit solcher Experimente in den Bruchstellen der bestehenden Ordnung, meine ich, wird als Anreiz wirken, sich wirklich Gedanken über praktische alternative Selbstverwaltungsmodelle zu machen.
– Meinst du, dass alle die theoretischen Querdenker, die heutzutage nur am Stammtisch über die Verhältnisse schimpfen aber nie etwas Konkretes tun, sich aus ihrer Apathie aufraffen werden, um sich ernsthaft für solche Projekte einzusetzen?
– Das wird man abwarten müssen. Die Apathie beruht doch auf dem weit verbreiteten Eindruck, dass man gegen die bestehende Ordnung mit ihren eingefahrenen Interessenverflechtungen nichts tun kann. Aber das Angebot praktischer, konkreter Gelegenheiten zur Verwirklichung neuer Ideen — wie gesagt, in Katastrophengebieten, in denen die bestehende Ordnung mal vorübergehen ausser Kraft gesetzt ist, kann das ja vielleicht doch ändern? Und wenn mal solche Experimente anlaufen, können sie nicht nur wichtige Erfahrungen für Innovation liefern. Sie wirken dann als eine Art Konkurrenten der bestehenden Ordnung und können deren Erneuerung beschleunigen, wenn sie erfolgreich sind.
– Und wenn nicht?
– Wenn nicht, werden sie nach und nach wieder in die bestehende Ordnung absorbiert; aber wirkungsvolle Details können von dieser übernommen werden. Und die Lehren aus Fehlschlägen sind ja auch wertvoll; manche meinen, noch wertvoller als Erfolge…
– Gut, es gibt also Beipiele, von Projekten, die man ausprobieren sollte. Wir sind hier doch etwas vom Thema abgekommen; du wolltest erst mal dein Gesamt-schema erklären?
– Richtig. Für die Unterstützung solcher Projekte, aber auch zur Aufgabe, aus denen zu lernen, gleich ob Erfolg oder Fehlschlag, ist eine globale Koordinations-struktur nötig. Informationen zu sammeln, Erfahrungen von einer Sprache in alle anderen zu übersetzen um sie einander zugänglich zu machen — all das ist nun nicht mehr eine lokale Initiative, sondern eine globale Aufgabe. Das wäre eine Aufgabe für eine Organisation wie die UNO. Es wurde da in der Diskussion eine neue Organisation vorgeschlagen, die nicht wie die UNO auf der Nationen-basis beruhen würde [7]. Ich weiss nicht wie ernst die zu nehmen ist. Wohlgemerkt: ‘Koordination’ sollte hier nicht als Leitung oder ‘Management von oben’ verstanden werden, diese Initiativen nach einem Standard-Schema oder auch nur in eine bestimmte Richtung zu lenken, sondern sie zu verfolgen, wo nötig zu unterstützen, zu ermächtigen, vernetzen, und ihre Ergebnisse festzuhalten.
– Also nur Protokolle, Berichterstattung, Dokumentation?
– Es gibt natürlich Aufgaben und Probleme, für die allgemeine, ‘globale’ Übereinkünfte, Verträge ausgehandelt werden müssen. Es kann nicht alles auf lokale Initiativen verschoben werden.
– Also eben doch ‘top-down’ Entscheidungen?
– Nicht als Entscheidungen einer globalen Obrigkeit, ohne Rücksicht und Rücksprache mit lokalen Betroffenen. Sondern es muss einen Dialog geben,in einem Forum für Diskurs, Verhandlungen, kollektive Planung. Die Regeln dafür sind am besten als eine Art globale ‘Verfassung’ für kollektive Planung zu verstehen. Das muss von einem Informationssystem unterstützt werden muss, für das meiner Ansicht nach die Idee von Rittel, der Streitfragen-orientierten Informationssysteme — Issue Based Information Systems (IBIS) oder Argumentative Planning Information Systems (APIS) die beste Grundlage bildet [8]. Rittel’s Vorschlag beruhte auf den Prinzipien, dass Planung Information braucht über die einander widersprechenden Meinungen, (nicht nur Fakten, wie herkömmliche Informations-systeme), welche die Betroffenen über Planvorschläge haben, und diese mit einander oft widersprechenden Argumenten stützen, verteidigen oder Gegenargumente angreifen, und dass die Entscheidungen dann aufgrund der Argumente getroffen werden sollten. Die Frage, wie man sich über die Triftigkeit der Argumente unterhalten bzw. diese bewerten soll, so dass sie sich dann auch transparent auf die Entscheidungen auswirken, hat Rittel nicht mehr aufgenommen. Vorschläge zu dieser Frage der Bewertung von Planungsargumenten haben wir ja schon öfters diskutiert [5, 9]. Die Einrichtung des Forums müsste also auf die Diskussion von Streitfragen über Planungsvorschläge ausgelegt sein — und müsste statt der traditionellen Methode der Mehrheits-abstimmung (deren Mängel zum Trotz sie immer noch als Inbegriff demokratischer Entscheidungsmethoden angepriesen wird) ein Verfahren der Argumentations-bewertung enthalten. Der Diskurs muss natürlich allen Gruppen der globalen Menschheit zugänglich sein, weshalb auch hier genau wie bei der Koordination von lokalen Initiativen die Komponente der Übersetzung unerlässlich ist. Unter ‘Übersetzung’ muss man hier nicht nur jene von einer Sprache in alle anderen verstehen, sondern auch die Übersetzung der verschiedenen Spezial-ausdrücke der verschiedenen Disziplinen in eine allgemeinverständliche Sprache. In der STW-Diskussion zeigte sich, dass es sogar innerhalb des Gebiets der System-theorie schon so viele verschiedene Fachausdrücke und Konzepte gibt, dass sich die Vertreter verschiedener Teilgebiete oder ‘Schulen’ kaum noch ohne vorherige mühsame Begriffsabklärung verständigen können. Dies wäre natürlich ebenfalls eine Aufgabe einer globalen Institution.
– Worum würde sich diese Mammut-diskussion drehen? Was sind deren Themen?
– Die Themen sind alle anstehenden Vorschläge, Probleme und Entscheidungen, die nicht nur auf lokaler Ebene behandelt werden können. Ein Beispiel dafür wären die Regeln für den globalen Schiffs- oder Luftverkehr. Das mögen manchmal sogar triviale und willkürliche Regeln sein — wie im Strassenverkehr die Rechts-oder Links-verkehr – Regel; man muss sich einfach auf eine gemeinsame Regel einigen, sonst herrscht Chaos.
– Das sehe ich ein, — obwohl ich auch im normalen Rechtsverkehr oft Chaos-ähnliche Situationen erlebt habe… Aber?
– Aber dann gibt es den ganzen Katalog von dringenden Problemen, — ein grosser Anteil der Themen im IBIS — für die nicht nur Übereinkommen getroffen werden müssen, sondern für die erst einmal bessere Lösungen gefunden und entwickelt werden müssen, über die man verhandeln und Absprachen treffen könnte. Dazu gehören die Fragen die wir oben angeführt haben: Machtkontrolle, die Entwicklung von besseren Entscheidungs-verfahren (die Vorschläge zur Argumentenbewertung brauchen ja auch noch einige Entwicklung und technischen Support, bis sie in für grosse Aufgaben praktisch anwendbar sind), die Entwicklung von Sanktionen für Verletzung von Absprachen oder ‘Gesetzen’ die nicht auf Anwendung grösserer Gewalt beruhen (deren höchste dann der Versuchung des Machtmissbrauchs ausgesetzt aber nicht mehr anfechtbar ist).
– Langsam: Was wären das für Sanktionen — die müssen doch immer von einer mächtigeren Instanz angewandt werden — auch wenn es nur die Macht der öffentlichen Meinung ist, die mit Blossstellung und Beschämung arbeitet?
– Das ist schon richtig; aber nur wirksam, wenn die öffentliche Meinung erstens ausrecihend informiert ist und zweitens nicht ihrerseits von Mächten gleich welcher Art — politisch, wirtschaftlich, religiös, ideologisch — manipuliert und kontrolliert wird. Das Prinzip: Sanktionen, die beim Versuch der Übertretung eines Abkommens oder Regel selbsttätig in Kraft treten. Wie der alte Dampfmachinen-regler von Watt, der bei Überschreitung der vorgesehenen Geschwindigkeit das Ventil schliesst. Oder wie die Idee des Autoschlüssels, der, mit einem Alkohol-blasgerät verbunden, den Anlasser abschaltet, wenn der Lenker zu benebelt ist um sicher zu fahren…
– OK; die Erweiterung dieser Idee auf Korruption und ähnliche soziale Probleme anzuwenden wird wohl einige Arbeit erfordern.
– Sicher. Genau wie die angemessene Vorbereitung für Naturkatastrophen, die Neuordnung des Finanzwesens, der Erziehung der wachsenden Weltbevölkerung, der Minderung sozialer Ungerechtigkeit, und so weiter.
– Wären das nicht Aufgaben für die Forschung?
– Richtig; und das siehst du auch im Diagramm hier; Forschung muss sowohl den Diskurs als auch die Einzelprojekte und deren Koordination unterstützen, natürlich auch die Erziehungs-komponente, über die wir gleich reden müssen.
– Das ist auch einfacher gesagt als getan. Forschung wird ja heute in den verschiedensten Bereichen betrieben, nicht nur an den Universitäten, die einmal den Löwenanteil der Forschung darstellten. Heute betreiben sowohl Privatfirmen als auch Regierungen und sogenannte Think Tanks Forschung, mit sehr unterschiedlichen Mitteln aus unterschiedlichen Quellen. Und aus unterschiedlichen Motivationen, die oft nicht sehr kompatibel sind. Da gibt es vor allem rechtliche Probleme — das Interesse des sogenannten intellektuellen Eigentums gegen das Prinzip dass Forschung dem Gemeinwohl dienen sollte, zum Beispiel; die Problem der sogenannten Industriespionage, das Patentrecht.
– Genau: Das wird vor allem wieder Koordination, Vernetzung (und Vereinfachung der bestehenden Netze) erfordern. Für alle diese Fragen müssen brauchbare globale Übereinkommen erarbeitet werden, damit Forschungsresultate sinnvoll in den Prozess von Diskurs, Innovation, Koordination, Erziehung eingebracht werden können. Eben auch eine globale Aufgabe, die eben nicht der Privat-wirtschaft oder Einzelprojekten überlassen werden kann, wie es manche lautstark fordern, für die Staat und andere kollektive Einrichtungen das Problem und nicht die Lösung darstellen.
– Das wird wohl auch für die Komponente ‘Erziehung’ in dem Diagramm zutreffen, oder sind dafür auch schon Patentlösungen vorhanden?
– Patentlösungen nicht, aber ein paar Grundsätze gibt es schon dafür, jedenfalls was die Rolle dieser Komponente in dem ganzen Prozess betrifft, der hier vorgeschlagen wird.
– Was meinst du damit?
– Zum ersten soll damit nicht ein grosses allgemeingültiges Richtlinienprogramm erlassen werden, das dann allen Schulen überall aufgezwungen wird. Sondern es geht zunächst darum, das bestehende Schulsystem um einen Aspekt zu bereichern, der bisher eher unterbelichtet wurde: die Frage wie die Menschheit Sollfragen, Planung eben, angehen kann. Der ewige Streit über die Fakten welche die Schule den Kindern eintrichtern soll, geht gerade an dieser Frage immer vorbei. Die Fakten sogar der Wissenschaft und Forschung, die sich dauernd durch neue Erkenntnisse ändern, an denen sich das Erziehungswesen wundreibt, und wofür die Kompromisse zu den angeblich notwendigen Standards eigentlich immer nur die Qualität untergraben…
– Dieser gordische Knoten soll hier durchgehauen werden? Na, viel Glück!
– Durchhauen? Keineswegs. Das ganze Problem wird man so schnell nicht bewältigen. Der Gedanke hier ist vielmehr, schrittweise einige bisher fehlende Aspekte einzuführen, und dazu die neuen Medien und technischen Mittel sinnvoll einzusetzen. Denk an das System, das den Diskurs und den Prozess die globalen Übereinkommen und Entscheidungen unterstützen soll. Im alten Fakten-pensum des herkömmlichen Schulbetriebs ist das doch noch gar nicht vorhanden.
– Nein? Aber es gibt doch den sogenannten ‘civic’s – Unterricht, der den Kindern die Strukturen der jeweiligen Regierungsform — und deren Anforderungen an die Bürger — vermittelt?
– Schon, aber immer nur über das jeweils geltende System, mit all seinen Kurzschlüssen.
– Was meinst du damit?
– Na, denk doch mal darüber nach. Da gibt es — neben Systemen in denen die Sollfragen aufgrund der Exegese von religiösen (oder auch ideologischen)Traditionen entschieden werden — die sogenannten demokratischen Regierungsformen. Die werden jedenfalls in den Demokratien selbst, bei all ihrer zugegebenen Beschwerlichkeit als die besten Systeme angepriesen welche die Menschheit entwickelt hat. Es sind ja gute Prinzipien, die dem zugrunde liegen: das parlamentarische Prinzip, ‘lassen wir erst mal die Keulen draussen und reden wir über unsere Konflikte’, versuchen wir Lösungen zu verhandeln, die allen Betroffenen und deren Besorgnissen wenigstens akzeptabel wenn schon nicht besser als vorher erscheinen. Versuchen wir uns gegenseitig von den Vorzügen unserer Vorschläge zu überzeugen — mit Argumenten. Und selbst da, wo diese Prinzipien nicht nur als scheinheilige Beruhigungsmittel wirklich angewandt werden: was passiert am Ende?
– Ich sehe, worauf du hinaus willst: Es wird abgestimmt.
– Genau. Die Mehrheit bestimmt; die Minderheit muss sich fügen, ob es ihr passt oder nicht. Und selbst die Oberen, welche die Leute — wieder per Mehrheit — zu Regierungsaufgaben gewählt haben und den Leuten versichern, dass sie ernsthaft und ‘sorgfältig alle ‘Für und Wider’ der Planvorschläge abwägen werden, die haben keine Antwort, wenn sie erklären sollen wie sie das mit dem Abwägen eigentlich machen. Weder die Rhetorik noch die Logik hat nämlich der Frage der Bewertung von Planungsargumenten die nötige Aufmerksamkeit geschenkt, sondern sich immer nur um die Gültigkeit einzelner Argumente gekümmert, welche die Wahrheit der Schlussfolgerungen garantieren soll, wenn alle Prämissen wahr sind. Als wenn das für Sollprämissen überhaupt zutrifft, über welche die Menschheit ja doch mehr streitet als über die Fakten-fragen, die natürlich auch wichtig sind , aber eben nur als einer der Prämissen-typen im Planungsargument. Dessen Form und Schluss-muster von der formalen Logik ohnehin als ‘unschlüssig’ abgetan wird, weil es nicht wie ein aristotelischer Syllogismus logisch zwingend zum wahren Schluss führt. Das man also ignorieren kann.
– Aha. Wieder mal unser Lieblingsthema.
– Sicher. Aber wenn das Prinzip: reden, argumentieren, und dann Entscheidungen, vielleicht sogar etwas transparent, aufgrund von Argumenten zu treffen, — wenn das dem globalen Diskurs zugrunde liegen soll, dann muss die Frage der Argument-bewertung doch ernstgenommen und geklärt werden, und die daraus folgenden Spielregeln den Leuten — nicht nur den Kindern — doch erst einmal erklärt und deren Gebrauch eingeübt werden. Das wäre die erste Aufgabe dieser Erziehungskomponente. Das bedeutet, dass weltweit die Leute erst einmal lernen, dass wir Menschen, so gern wir unsere Entscheidungen aufgrund wahrer Erkenntnis der Realität und deren Naturgesetzen treffen möchten, diese nie mit Sicherheit wissen, sondern die Entscheidungen aufgrund unserer jeweils besten Einschätzungen dieser Wahrheit, und der Vorstellungen davon treffen wie wir die Welt gern einrichten würden, soweit wir das können. Meinungen eben, nicht nur Fakten. Und dass die Menschen in verschiedenen Kulturen verschiedene Kriterien und Verfahren entwickelt haben, mit denen man Meinungen beurteilen kann, mit denen man deren Gewicht und Plausibilität einschätzen kann — unsere Vorschläge zur Argumentenbewertung sind ja nur ein weiterer Beitrag, von deren epochemachender Bedeutung wir natürlich überzeugt sind. Aber erst einmal müssen die Leute etwas über alle diese Entscheidungsmethoden lernen, um sich dann sinnvoll über deren Anwendung auf globale Entscheidungen unterhalten zu können. Oder bessere Methoden zu erfinden. Das einfach mit Abstimmen besorgen zu wollen ist einfach nicht mehr tragfähig.
– Und wie willst du das vermitteln, wenn nicht durch den normalen Schulbetrieb?
– Da gibt es verschieden Möglichkeiten. Es sollten dazu die neue Technik eingesetzt werden: Internet, Mobiltelefon. Nicht als Übertragung von altschulmeisterlichen Vorlesungen, sondern eher in Form von Spielen — so etwas wie das Argumentations-Planspiel, das wir gerade entwickeln [9]. In dem bekommen alle Teilnehmer — an fiktiven oder realen Planungsproblemen — erstmal Punkte für alle Arten von Beiträgen — für Fragen, Vorschläge, Argumente, Fakten — die dann aber erstens durch die Bewertung dieser Beiträge auf Relevanz und Plausibilität abgewandelt werden, und zweitens durch die Qualität des Planes, das schliesslich durch die kollektive Bearbeitung dabei herauskommt. Dabei geht es also nicht darum, als individueller Teilnehmer mit den meisten Punkten zu gewinnen, sondern mit den individuellen Beiträgen dem Gesamtunterfangen das beste Resultat zu erarbeiten. Ich bin sicher, dass sich für solche Spiele — sowohl online als auch wirkliche ‘live’ Turniere Sponsoren für Durchführung und Preise finden lassen. Aber das ist nur ein Beispiel — auch da sollte man Ideen von kreativen Leuten einholen — eine weitere Aufgabe für Forschung und Diskurs. Wenn genügend Leute durch Spiele diese Art von Planungsdiskussion und Entscheidung gelernt und durch eigene Ideen verbessert haben, wird man damit wirkliche Probleme angehen können.
– Oder zumindest an die offizielle Planung gezielt vergleichende Erwartungen und Maßstäbe anlegen und aus den Traditionen der Hinterzimmer-deals herausholen; das kann ich schon sehen. Aber Alles in Allem schon nur als Prozessvorschlag ein ziemlich anspruchsvolles Aufgabenpaket. Schon fast revolutionär. Hat das wirklich eine Chance?
– Ich meine es ist eher evolutionär als revolutionär: die Vorschläge fordern doch nicht einen radikalen Umsturz bestehender Strukturen sondern bauen auf diesen, oder besser in den Bruchstellen der jetzigen Institutionen neue Lösungen auf. Ist das revolutionär? Nur wenn man darauf besteht, dass die alten Einrichtungen unversehrt erhalten bleiben, und so wie sie sind weiter wursteln sollen. Es ist doch offenbar sogar den WEF-Leuten klargeworden, dass es so nicht weitergeht. Ob das alles eine Chance hat ist schwer zu sagen; die Geschichte ist ja voll von Beispielen von Imperien, die sich — gerade wegen ihrer Grösse? — nicht an veränderte Bedingungen anpassen konnten. Und dann kläglich untergegangen sind. Aber man muss doch irgendwo anfangen — und mit diesem Vorschlag kann man sowohl Schritt für Schritt mit kleinen Projekten und Experimenten anfangen, als auch eine globale Struktur zur Diskussion stellen, die erstens nicht zu einer dominierenden Big Brother- Weltregierung führt bzw. eine solche voraussetzt, sondern mit schrittweisen Minimal-übereinkommen darauf abzielt, die bestehenden Strukturen zu öffnen, viele Möglichkeiten für die Entwicklung neuer Strukturen innerhalb einer friedlichen Gesamtordnung zu schaffen.
– Meinst du nicht, dass das alles auf einmal ein zu grosser Happen ist?
– Möglich. Was hat doch mal ein weiser Mensch gesagt? Die Menschheit formuliert immer wieder Probleme, deren Lösung gerade etwas ausserhalb ihrer Fähigkeiten liegt. Und wenn sie sie nicht lösen kann, werden sie einfach vergessen.
– Sic pereat…
– Prost.

Quellen

[1] Ansprache des UN-Generalsekretärs Ban Ki-Moon am Welt-ÖkonomieForum 2011 in Davos:
http://www.un.org/apps/sg/sgstats.asp?nid=5056
[2] Diskussion “UN call for revolutionary thinking and action to ensure an economic model for survival… How to make this happen?”
Warning for global suicide and time running out, Ban ki-moon called last Friday at Davos for revolutionary thinking and action to ensure an economic model for survival. What is needed to take a global interconnected perspective on the issues and threats our planet is facing and start action? How can this gain traction and produce the desired effect?
Moderatorin: Helene Finidori [Giraud] . http://www.linkedin.com/groupAnswers?viewQuestionAndAnswers=&discussionID=41977268&gid=2639211&commentID=51569978&trk=view_disc&ut=3Wjqeb1uY3FQU1
[3] Summary H. Finidori: UN call for revolutionary thinking and action to ensure an economic model for survival… How to make this happen?
The question below is an on-going discussion that started on the LinkedIn Systems Wiki Group in February 2011. After 1100 posts, we felt the need to start a summary to refine the discussion on particular issue and collaborate on some tools and models to help bring more sustainable practices to life. The various sections of the summary can be accessed through the link below. Do not hesitate to comment. If you wish to comment on the question itself in more general terms and participate in the discussion, please join us on the LinkedIn thread.
http://www.systemswiki.org/blog/?p=285&cpage=1#comment-155
[4] Working IBIS TM: Auf Anfrage als PDF-Datei: thormann@nettally.com
[5] Arbeiten über Bewertung von Planungsargumenten:
Mann, Thorbjoern: Argument Assessment for Design Decisions, Dissertation, Department of Architecture, University of California, Berkeley, 1977.

– “Some Limitations of the Argumentative Model of Design” in: Design Methods and Theories, Vol. 14, No. 1, 1980. Also published in Polish in the yearbook of the Department of Praxiology, Polish Academy of Sciences, Warsaw, Poland 1983.

– “Procedural Building Blocks: The Interface Between Argumentative Discourse and Formal Evaluation Procedures in Design” Proceedings, Eighth European Conf. on Cybernetics and Systems, Vienna, 1986.

– “Linking Argumentative Discourse with Formal Objectification Procedures” Chapter 8 in: Knowledge Based Systems for Multiple Environments, Kohout, Anderson, Bandler, eds. Ashgate, Gower,UK.1992.

– “Application of the Argumentative Model of Design to an Issue of Local Government” Proceedings, Eleventh European Meeting on Cybernetics and Systems, Vienna 1994.

– “Expert Systems for Design and Planning: Requirements and Expectations”, (Poster presentation) Proceedings, International Conference on Engineering Design, Prague, 1995.

– “Development and Evolution of the Argumentative Model of Design” Presentation, Gesellschaft für Mathematik und DatenVerarbeitung, Bonn 1999.

– “The Fog Island Argument” XLibris 2007. In German: “Das Planungsargument” (E-book: CIANDO 2008)

– “Das Internet und der politische Diskurs aus der Sicht der Planung: Gedanken und Vorschläge”
(E-book: Nordmarketing) 2008

– “The Fog Island Tavern” — chapter 20: “The Commissioner’s New Expert System” and 21 “Expert System Morphing into Design Participant” Unpubl. manuscript 2009

– “The Structure and Evaluation of Planning Arguments” (Informal Logic Journal) Dez. 2010
[6] OASIS: http://operationoasis.com
[7] Proposal World organisation: on the Linked-In discussion: http://lnkd.in/vF_PtP
http://participedia.net/wiki/ International_Organization_of_Citizens_for_the_Sustainable_Management_of_Societies
[8] Horst Rittel publications on Issus Based Information SYstems and related matters:
Kunz, W. und Horst Rittel: “Issues as Elements of Information Systems’ Working paper 131, Institute for Urban and Regional STudies, Univerity of California, Berkeley 1970.
– Rittel, H. and M. Webber (1974): “Dilemmas in a General Theory of Planning” in Policy Sciences 4, 1974.
– Rittel, H. et al. (1972): Intensivere Nutzung der räumlichen Kapazität im Hochschul-bereich, Project for the German Bundesministeriums für Bildung und Wissenschaft, Bonn, Project report. Heidelberg: Studiengruppe für Systemforschung.
– Rittel, H. (1972) “On the Planning Crisis: Systems Analysis of the ‘First and Second Generations’.” BedriftsØkonomen. #8, 1972.
– (1977) “Structure and Usefulness of Planning Information Systems”, Working Paper S-77-8, Institut für Grundlagen der Planung, Universität Stuttgart.
– (1980) “APIS: A Concept for an Argumentative Planning Information System’. Working Paper No. 324. Berkeley: Institute of Urban and Regional Development, University of California.
– (1989) “Issue-Based Information Systems for Design”. Working Paper No. 492. Berkeley: Institute of Urban and Regional Development, University of California.
[9] Argumentations-spiel: Auf Anfrage Manuskript als PDF-Datei: thormann@nettally.com.
—–

2 Responses to “Eine Antwort auf Ban Ki-Moon’s Aufruf beim World Economic Forum in Davos 2011”


  1. abbeboulah's avatar 1 abbeboulah December 17, 2015 at 3:51 pm

    Thanks. It didn’t generate much response — the problem is still a better forum or platform for such discourse. Working on it.

  2. google.com's avatar 2 google.com April 5, 2020 at 7:53 pm

    These are actually great ideas in about blogging. You have touched some nice things here.
    Any way keep up wrinting.


Leave a comment

This site uses Akismet to reduce spam. Learn how your comment data is processed.