PREFACE
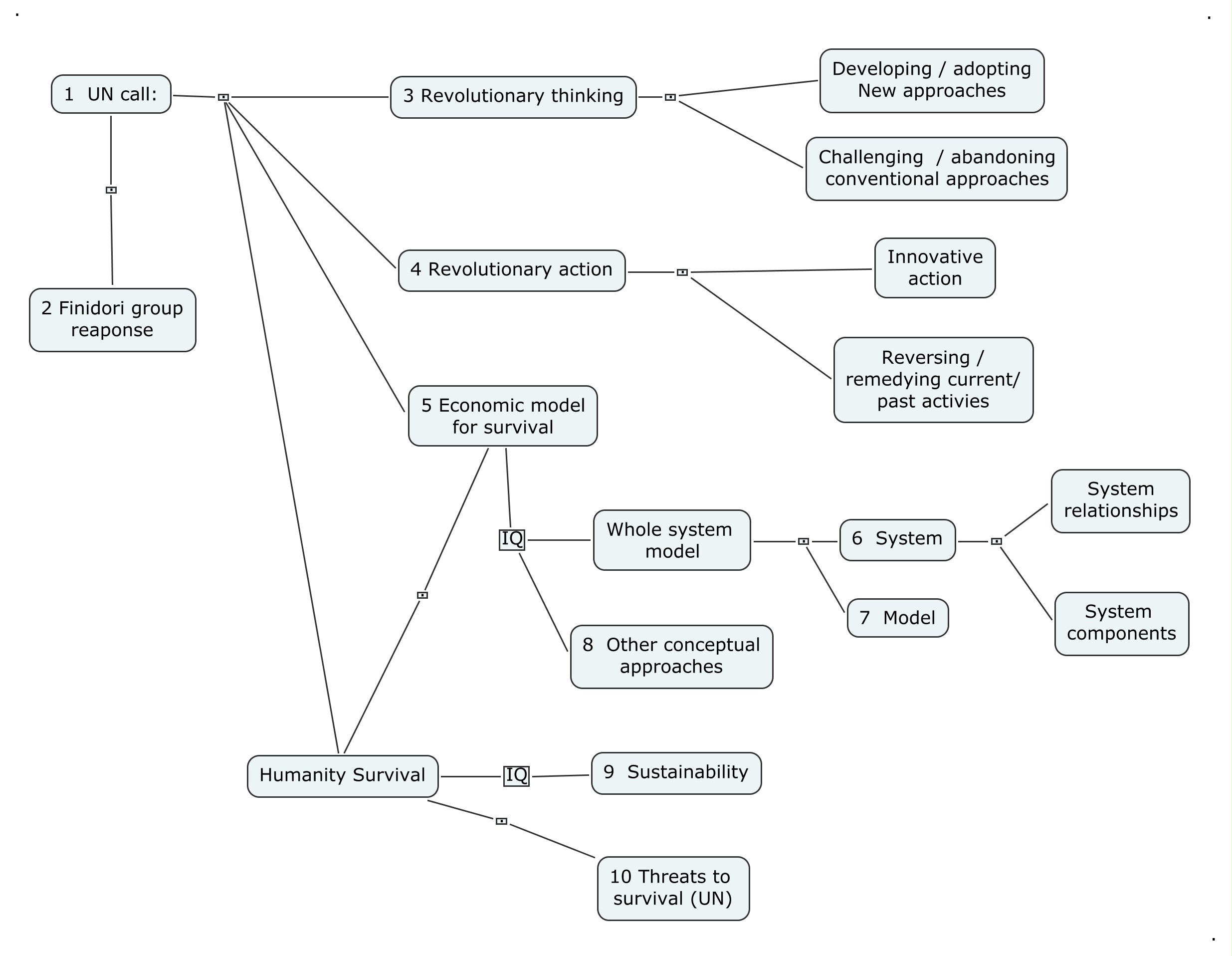
UN Secretary General Ban Ki Moon issued a call for ‘revolutionary thinking and action to secure an economic model for survival’ at the 2011 World Economic Forum in Davos. On the Linked-In Systems Thinking World forum, a discussion was started by Helene Finidori (Giraud) about how to make this happen.
(http://www.linkedin.com/news?viewArticle=&articleID=346319469&gid=2639211&type=member&item=41977268&articleURL=http%3A%2F%2Fwww.un.org%2Fapps%2Fsg%2Fsgstats.asp%3Fnid%3D5056&urlhash=EAqJ&goback=.gde_2639211_member_41977268)
(http://www.linkedin.com/groupAnswers?viewQuestionAndAnswers=&discussionID=41977268&gid=2639211&commentID=39198661&trk=view_disc)
Starting in February 2011, the discussion had generated more than 1100 comments by May, resulting not only in a lively exchange of widely differing opinions about the issue, but also an astounding wealth of references to reports, books, action proposals and actual initiatives already underway, that were relevant to the problem in one way or another. Also, a proposal was made suggesting that the results of the discussion be summarized into a concise report that could be made available to the UN and the public.
I had contributed a number of comments, including some ideas that — to my knowledge — had not been published before. On the request of some key contributors to the discussion, I began drafting an outline for such a report: a framework into which the main conclusions and recommendations of the discussions could be inserted. It became apparent, however, that the differences in conceptual frames of reference, values and world views that had been recognized as one of the contributing factors to the current global problems also permeated this group of ‘Systems Thinkers’, to the point that it seems unlikely for such a document to emerge that would be a convincing contribution and answer to the UN challenge, rather than mainly an unwieldy compilation of published material on the issue, organized according to one grouping or another from a set of plausible classification schemes — but an ultimately arbitrary choice. This, and the insistence of some participants to develop a coherent set of goals, values and principles as a precondition for assembling the report (the very question I see as being the task of a much wider discussion) led me to the decision to try to organize my insights from the discussion and my own contributions into some coherent summary, and to post this here for discussion rather than wait for the group of contributors of the Systems Thinking World thread to reach a consensus about what to inlcude in such a report. The following is the result of that effort.
INTRODUCTION / OVERVIEW
The following attempt to present a coherent response to the Secretary General’s call for thinking and action consists of a
– clarification of my own basic assumptions and preliminary conclusions regarding this problem, followed by an
– overview of my impressions of the results of the discussion. This informed my
– proposal for a rough framework of recommendations, grouped loosely into three or four categories:
– recommendations to support action initiatives and projects using available tools and resources, that are ready for application or already being applied — mostly small scale, local projects;
– recommendation to coordinate the funding, information sharing, monitoring of such efforts on a global scale, to make the lessons from such efforts widely available;
– recommendations to orchestrate a global discourse about a number of problems and issues that require both further theoretical analysis and public discussion; and finally a
– recommendation for a concerted program of education, to make the results of initiatives, the results of theoretical research, the issues, results and remaining open questions of the discourse available to as wide a public as possible so as to support both the transformation of understanding and values (seen by many as critical to a sustainable future) and the provision of skills, tools and empowerment to people to implement needed changes.
– recommendations regarding the research needed to support the development of knowledge and tools for transformation.
Some ideas and proposals of my own are inserted and referenced into this framework in the respective sections.
BASIC ASSUMPTIONS
The recommendations assembled here are based on the following views (of mine) that are widely (but not necessarily universally) shared among the participants in the LinkedIn discussion:
* The ‘economic’ model is only a part of the overall system for humanity’s survival in the face of the various threats currently emerging. The posting of the question in the Systems Thinking World forum was based on a view that proposals for for a response should therefore be discussed within a larger systems perspective, one that considers other significant system components and their interactions. The diversity of views and attitudes win the group of participants suggests that the ‘systems perspective’ itself is pervaded by enough differences and contradictions to question its validity and usefulness as an overarching perspective and framework for a global discussion.
* The discussion revealed a wealth and variety of efforts and initiatives already undertaken by many people, institutions and companies worldwide. They can be distinguished, at one level, according to their underlying view and corresponding preferences about whether significant change should be achieved through overall ‘top-down’ programs on a global scale, or through a variety of small scale, local, piecemeal ‘bottom-up’ projects and initiatives. The global-local controversy is, in my opinion, a contributing factor to the problems. Both kinds of efforts are needed, for a variety of reasons; the global ‘top-down’ programs should, however, adopt a facilitating, inclusive, coordinating role rather than a directive one.
* A view emerged that roughly distinguishes the following types of such efforts, according to their position on a ‘practice — theory’ scale, or rather on a scale of ‘readiness for implementation’ to ‘needing more discussion, analysis and research’:
– ‘ACTION’ or ‘PRACTICE’ initiatives: Actual projects targeting a variety of projects by small groups tackling problems ranging from ‘single-issue’ concerns to more complex and comprehensive efforts to establish viable communities. (Examples include many historical ‘commune’, intentional communities on religious, spiritual or social ideology basis, local initiatives for sustainable agricultural practices, renewable energy production, efforts of complementing or replacing the monetary system and banking with different currencies such as time and bartering exchanges or community credits.)
These are usually small scale, at least initially, mostly local, with intensive citizen participation and involvement, and must be considered piecemeal efforts that provide examples for others to adopt and apply on larger scale. Similar efforts have been implemented by private enterprise corporations in an effort to increase their competitive stance and profitability while improving their practices and reducing their environmental impact.
– ‘THEORY’ efforts: Attempts to analyze, understand and predict the behavior of systems and subsystems, using scientific and systems analysis tools, based on systematic data collection, mathematical modeling and simulation, in the hope of reaching insights to support recommendations for control and recovery of the overall system.
– ‘PHILOSOPHICAL’ efforts: The view that to a considerable extent, the problems we face are caused by currently held views, beliefs, values and principles (or the lack of such), has generated many books and reports offering recommendations for ‘awakening’ (to the detrimental effect of these beliefs and resulting habits), and reversion to or adoption of more valid values, principles and habits. Many of the action initiatives are influenced or based on such systems of spiritual and philosophical thinking.
* I perceive a number of problems in the emerging picture of these responses. This pertains not so much to the list of challenges (risks, threats) we face — even though there are some disagreements about those as well — but about the appropriate approach to be taken to meet them. They include the following observations:
– There is no one model or even a single overall direction for the development of a successful economic model for survival;
– While there is considerable consensus about the need for transdormation, for humanity to adopt more ‘ecological’ and sustainability practices, there are wide differences of opinion (even within the relatively small group of participants in this discussion) about such issues as the proper value system to guide those practices, whether the needed transformation should be based on ‘top-down’ regulatory programs — and which institutions should be expected to assume leadership in such programs — or ‘bottom-up’ incremental efforts by individuals and small groups; and of course about the causes of the problems (and thus the solutions);
– The ‘practice’, ‘theory’ and ‘philosophical’ efforts all exhibit a wide variety of conceptual frames of reference, each with their specialized jargon and vocabulary. This trend is aggravated by the habit of using acronyms, which often are unintelligible to people from a different background or conceptual frame. This leads to considerable problems in communication even about shared goals and ideas.
– Well-intentioned efforts even by small groups have often been stopped or resisted by more powerful entities, either because of fear of losing influence, profit or stature, or because of lack of understanding.
RECOMMENDATIONS
GUIDING PRINCIPLES
– No single individual or group (such as the participants in the Systems Thinkers discussion) is in a position to make definite recommendations for a viable global model or system for survival, nor should the recommendation by anyone group, however well argued and supported by analysis and data, be adopted as a general policy to be implemented (‘imposed’ in ‘top-down’ fashion). Such a policy must be the result of agreements following a discourse based on wide public participation.
– The necessary discourse has not yet been carried out let alone run its course towards achieving results. Yet action and efforts to experiment, improve, apply new solutions cannot wait for such a discourse to be completed. Action in the form of initiatives described above must be encouraged; they should follow the principle of piecemeal, incremental improvements rather than large-scale ‘revolutionary’ change; the latter have often proved to trigger unforeseen consequences that rival the problems they were trying to solve.
– The recommendations made here are based on the assumptions that any ‘new’ model must be adopted by nonviolent, peaceful means, not as a result of coercion either by military action or other (e.g. economic) sanctions or pressures. The principle to avoid violence will therefore be a key part of the challenge of developing such a model.
– It must be acknowledged that the assumption of any such globally orchestrated initiative — that of nonviolent resolution of conflicts and peaceful cooperation — is at variance with some ideological and/or religious convictions. They range from acceptance of some ‘survival of the fittest’ positions that justify violent struggle for survival, implying subjugation or elimination of competitors, to religious beliefs that acceptance of a certain faith must be fought for ‘by the sword’, that nonbelievers must be punished and put to death, and that fighters getting killed in the inevitably resulting struggles with nonbelievers will be rewarded as martyrs in the hereafter. Whether such ideologies are genuine beliefs or — as many suspect — mere convenient cynical justifications for mundane power struggles, there seems to be little hope for conciliation except two arguments: One, regarding the survival of the fittest: modern human weaponry does not allow for any discrimination of fitness among victims: weapons of mass destruction kill the fit and the unfit indiscriminately and thus defeat the principle. Secondly, regarding the killing of infidels: the possibility that the respective God might yet see a way to achieve conversion of nonbelievers should be given a chance, which is only possible through mutual nonviolence agreements combined with the mutual admission of free exchange of conversion efforts. These arguments should be articulated and distributed globally with priority. To the extent states or other entities do not accept these precepts, unfortunately, the necessity of maintaining military defense forces remains. This can only be counteracted by creating sufficiently attractive examples of coexistence and cooperation, in the hope that these will over time will convince all societies to adopt the same principles.
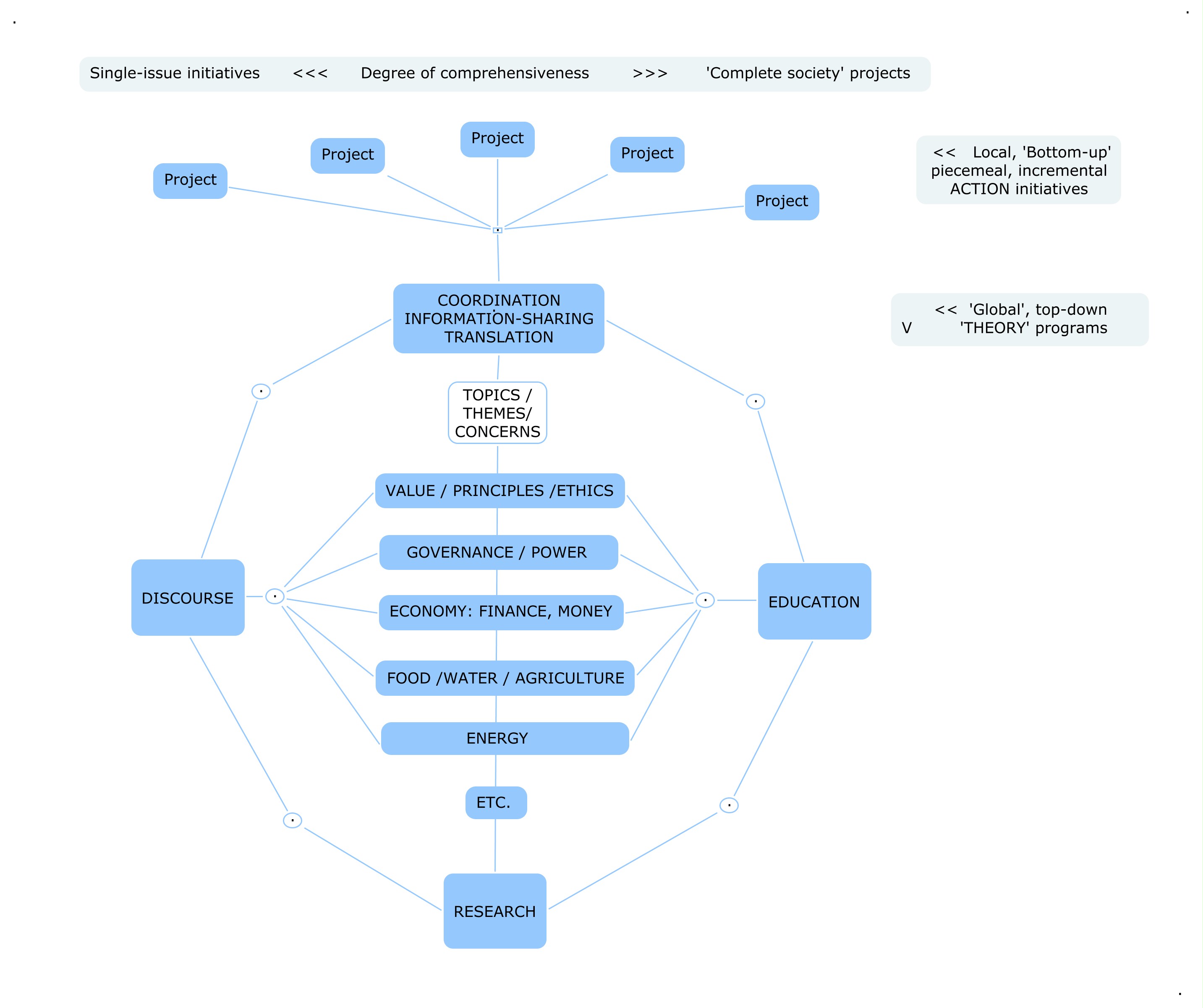
The following is a diagram showing the overall framework of recommendations.

LOCAL ACTION PROJECTS
The variety of already ongoing local efforts — local, small scale initiatives — should be supported in principle, unless they violate basic standards of human rights, dignity, freedom and justice. They are too numerous to be listed here — see appendix …. (or selective summaries?)
Their value consists in the activation of the energy, enthusiasm and pride of ownership of local population; so such efforts should be encouraged and funded even if there are as yet no generally accepted standards, goals, performance benchmarks etc. They should be monitored and their success or problems made available as information for other or more global efforts.
Implementation of specific, initially small scale experiments to create such examples can take many different forms, depending on circumstances. The recommendation follows the principles of:
– Piecemeal implementation in specific actual locations;
– Global coordination;
– Focusing funding;
– Allowing exploration of a wide range of approaches and ideas (responding to local conditions, prevailing cultural or philosophical views of participants) while developing a workable set of necessary ‘global’ agreements for cooperation and nonviolent conflict resolution;
– Providing ‘laboratory’ conditions for innovative models that do not require violent or disruptive change of existing conditions but encourage older institutions / nations to adapt to successful new patterns.
– Demonstration of viability of even small scale experiments as complete (as much as possible) self-sustaining and stable systems, that can serve to convince existing larger entities to adopt the same design.
A new idea for such initiatives that has not yet been widely published except in other comments on this blog is the following:
– To establish ‘buffer area’ projects between enemy states that have been engaged in prolonged conflict for a number of reasons; resulting in destruction of housing, industry and infrastructure, neglected innovation, refugees, and similar problems. Such projects — that would be needed anyway to provide humanitarian aid for the affected civilian populations — would provide a ‘demilitarized’ zone between such countries, where new technology, agriculture and infrastructure (power generation, water, health care and education) projects. The areas would be populated by refugees and volunteers from both states who will be granted ‘citizenship’ to the new entity (it should not be called ‘nation’) upon declaring allegiance to a set of principles of cooperation and willingness to engage in cooperative activities resulting in experimental projects for new economic and governance patterns.
Such projects would initially be funded by focusing the aid for international refugee, development, renewable resource or emergency relief aid that would be devoted to such crisis areas anyway, on these experiment projects — not the neighboring states (in which such funds have in the past often been misallocated by corruption, mismanagement, or discriminatory allocation etc.)
Infrastructure, energy, shelter, water, food, health care, education: available tools.
The first first tasks would be the development of infrastructure based on sustainability principles: renewable energy resources, water and food production based on sustainability / permaculture techniques, urban settlement patterns aimed at walkability rather than automobile traffic, construction of housing according to energy-conservation principles, education and health care services. These are task that can be attacked with existing, proven technology, which currently may still be regarded not yet cost-efficient compared to existing technology and infrastructure — but since no or only outdated instrastructure of the ‘old’ kind exists in such regions, the absence of ‘sunk costs’ in existing infrastructure which may not be considered in the cost comparison for developed areas will likely make new projects with new technology competitive.
Each project should aim at developing an agricultural food production system according to Permaculture, ecologically sound principles, sufficient primarily to serve its population. Private and community gardens in close proximity to residences should be encouraged. A further aim would be that of restoring soils and environments that may have been degraded, and developing areas for agriculture, forests and natural ecosystems that never had been fertile before. Transportation of food over long distances should be avoided for most of basic sustenance of the local population; though later production of suitable crops for export may be considered. The development of soils and water distribution should be guided by the needs of this kind of agricuture and gardening system.
Depending on local conditions, the projects should aim at preserving, restoring or establishing areas of natural environments with diversity of species, protected from damaging effects of human development such as air and water pollution, loss of habitat, imbalances due to invasive species, nutrient soil erosion. Reforestation, wetlands, wilderness areas are examples.
New forms of governance and economic / financing system need not be established initially for such projects as given ‘constitutions’, but should be considered one of the development tasks to be discussed and negotiated by the projects’ participants, on a participatory basis, supported by new information technology tools. As these provisions and agreements emerge from the discussion, they will replace the initial, strictly temporary project management structure. General guidelines should include the considerations described below under the topic of governenace, power controls, economic system in the DISCOURSE section.
Similar projects starting in areas requiring substantial international aid after natural disasters — earthquakes, floods, hurricanes ect.
GLOBAL PROGRAMS
Recommendations for proposals and efforts that are not limited or implemented in specific locations or intended for the development of general policies are listed here as ‘global’ programs for which some gobal entity — such as the UN, or a similar organization created for that purpose should assume leadership. Such global effort should serve the following main functions:
– Coordination, information sharing, translation, support of local projects
– Orchestrating the Discourse needed to develop a global policy and model;
– Education
– Research.
I COORDINATION, INFORMATION SHARING, TRANSLATION,
SUPPORT OF LOCAL PROJECTS
A global system for the development of a sustainable economic model should contain a coordinating component primarily serving the purpose of providing support for the variety of local action projects. This may involve funding, information sharing, monitoring their development and performance. A key part of this function will involve translation, not only in terms of translation between different languages, but also between the different conceptual frames of reference, value systems, philosophies that guide those initiatives. An inventory of such initatives may become a vital source of helpful information for the design of new projects. The inventory and record of performance monitoring will become the basis for the discussion and evaluation of project features (for suitability in general application elsewhere) in the following discourse component.
II DISCOURSE
The second vital global initiative component would be that of a platform and orchestrating support for the discourse from which a globally acceptable model would emerge. It would include the same component of translation as the coordination component above, between the diffent languages and vocabularies. An important task will be that of facilitating a genuine discourse, a function not yet adequately served by current platforms of information search and exchange e.g. in social networks. Discussions need to be supported by research, diagrams, and ‘maps’ (to inform participants about the state of discourse about a topic as well the network of related topics); and finally, of tools for evaluation of arguments to reach well-informed decisions. Better software for this function will have to be developed. Some suggestions for the structure of such a framework include the following:
A public forum that focuses on the explicit articulation of the ‘pros and cons’ (arguments for and against) of proposals and controversial issues, allows for the systematic and transparent evaluation of arguments, and provides convenient overview of the state of the discussion. The forum should be open in all languages and also provide the translation function mentioned above for the specialized vocabularies in different disciplines, theory and philosophy systems as well as commercial comapy ‘brands’.
The framework itself would consist of the following components:
a. An overview listing of issues and proposals, which are entered as ‘topics’ for discussion.
b. For each topic, the public is invited to contribute comments, suggestions, amandments, and arguments pro and con. These will be entered into a ‘verbatim’ collection in chronological order.
c. The contributions and arguments are reviewed. For each topic or issue x, a ‘family’ of related questions will be listed:
– conceptual and definition questions: “what is x?” (definitions, descriptions)
– factual questions: e.g. “is x the case?”
– factual-instrumental questions: “what are the consequences of implementing x?” or “does x cause y?”
– instrumental questions: “how can x be implemented?” (alternative means for implementing / acieving x?)
– deontic (ought-) questions: “should x be implemented?” “Should y be aimed for?”
– ‘problem’ questions: “What are the problems with x?”
– ‘criteria questions’: “According to what criteria should alternative plans for achieving x be judged?”
The contributions will be examined and condensed versions of comments, arguments, proposals will be entered into a concise, condensed list of answers for each question type.
d. Graphical representations of the topics, questions, and arguments and their relationships (topic maps, issue maps, argument maps) will be prepared to provide convenient overview of the state of the discourse.
e. The formalized collections of questions and answers (item c) and maps (item d) will be published as information to the public, either periodically in appropriate intervals, or for critical issues continually as new contributions are received.
f. For critical issues and decisions, argument evaluation worksheets are prepared, in which all arguments pro and con are listed, each with their individual premises iidentified for assessment: all premises according to their plausibility, and deontic premises als according to their relative weight of importance. Discourse participants and public decision-makers are asked to perform the assessment, from which argument weights and an overall plausibility score is calculated, for each patricipant.
The results can be analyzed to identify precise areas of agreement and disagrement, or lack of information to make judgments. This can guide the process by indicating the need for further reseacrh support, further discussion (e.g. clarification of argument premisses, or negotiating modifications to the proposed plans, or readiness for decision.
(Details of the approach for argument assessment: T. Mann: The Structure and Evaluation of Planning Arguments, Informal Logic, Dec. 2010)
Discourse topics
The discourse will have to address a number of key topics and problems such as the UN list of threats to the survival of humanity, and issues whose clarification seems to be a necessary condition for the emergence of viable solutions and agreements. The following are examples of such topics are the following, for discussion; for some I have added references to my own writings about these issues:
• The various risk and threat factors listed by the UN;
• Values, principles, ethics; the philosophical and spiritual basis guiding the development of the policies and model;
My own observations about this topic include a post on the Abbe Boulah blog:
https://abbeboulah.wordpress.com/2011/02/01/a-planning-perspective-on-ethics-and-morality/
and the development of basic assumptions for the planning discourse in “The Fog Island Argument”
(in German: “Das Planungsargument”)
• Governance and power
Subtopics that are in need of discussion:
– The relationship between freedom and power;
– The problem of controlling power
(the need for controls and sanctions triggered automatically by attempts to violate rules and agreements rather than sanctions enforced by a ‘stronger / bigger force)
https://abbeboulah.wordpress.com/2008/08/28/freedom-and-power/
https://abbeboulah.wordpress.com/2011/05/03/on-the-relation-between-freedom-and-power/
– Taxation
– Alternative measures of performance: Environment value
My article on the value of built environment as part of a better measure of quality of life
– The role of religion in governance
– Growth
https://abbeboulah.wordpress.com/2009/04/17/precipitous-exponential-growth/
– The public policy discourse
https://abbeboulah.wordpress.com/category/public-policy-discourse/
https://abbeboulah.wordpress.com/2010/11/30/ideas-and-questions-for-change/
“The Fog Island Argument”; Article in Informal Logic: “The structure and evaluation of
planning arguments”
• The economic system: finance, money, banking;
– Growth
https://abbeboulah.wordpress.com/2009/04/17/precipitous-exponential-growth/
– Profit controls
– Complementary currecnies
– Property (land; means of production)
• Subsistence essentials
– Food, Agriculture, Permaculture;
– Water
– Housing / shelter
• The natural ecosystem
– Climate
– Biodiversity
• Energy
– Renewable energy technology
– Large systems versus independent (individual household) technology
• Research
– The role of research in supporting discourse and education
– The implications of research moving from the university to government and private enterprise
More thought is needed to do justice to the connections and interrelationships between the topics. In the discussion, it could already be observed that comments about specific subject areas tended to develop into separate ‘disciplines’ with their own vocabularies and concerns that did not make connections to other system components (other than references amounting to see assumptions about them as the context within which they operate, not as component that themselves are subject to transformation).
The instruments for this crucial task should take advantage of the rapidly evolving information technology — especially the internet and the near ubiquity of cellphones — might make such a global dialogue with wide participation possible.
III EDUCATION
The results of the work done in the DISCOURSE component — both the discussion and the analysis / theory realms, as well as the lessons learned from the action initiatives, must be distributed, made available to the public everywhere: to induce awakening, understanding, a transformation of beliefs, values, principles, habits, and to provide the necessary tools for action. This might be seen as simply providing information, but arguably goes beyond merely making information available: it really is an EDUCATION function. And it is critical in achieving a fundamental change of direction of the global human project. There are many voices urging a mental or spiritual awakening and reorientation as the key to a new model. Not much is said in the discussions about how this may be achieved: perhaps it is taken for granted that it will have to taken the form of education (including adult re-education), that it should be as widespread — global — as possible, and that it would have to involve or at least aim at some universal, cross-cultural common denominators; mainly common ethical in nature. (The overall set or framework of common principles and agreements).
The label ‘education’ might suggest that the material in question should be injected into the existing education systems everywhere. A traditional approach would be for some entity / authority to develop a standard syllabus for this, which the various educational systems (schools) will be expected to adopt and teach. This perhaps plausible in the long run, but unrealistic as a tool for achieving the necessary result in the short run; action and movement must be achieved much faster and with fewer resources than it would take to revamp all the world’s educational systems. I recommend to instead adopt a different attitude. To be effective, a set of behavioral guidelines and rules cannot be imposed by authority; it must also be accepted by everybody, as mutual commitments freely engaged. In turn, this means that it must be the result of dialogue and negotiation (which of course can address traditional canons.) Therefore I suggest a concerted effort feeding directly off the results achieved in the discussions of topics in the DISCOURSE, using the same list of subjects, for a start. The results — understood not as the ‘facts’ about the world that schools have been charged with conveying to children (with resulting destructive, unproductive fights about wat should be counting as truth and facts) but as information about the issues people argue about, and what we (humans) ought to do — presenting the different opinions with their supporting evidence, and seeking to empower learners to effectively and meaningfully evaluate that material and arrive at their own judgments and creatively construct their own future.
The instruments for this crucial task should take advantage of the rapidly evolving information technology — especially the internet and the near ubiquity of cellphones — which could facilitate a global dialogue (DISCOURSE) with wide participation possible, and the educational task should consider taking advantage of this potential. So the recommendations would be to begin developing a framework for disseminating the education material using these technologies.
Reliance on technology should not be the only pillar of such a campaign, however. For one, people are more likely to accept mutual rules of cooperation if their understanding of the need for such rules arises out of actual experiences. There are two main possibilities for this: one is for ‘apprenticeship’ participation in experimental projects or emergency relief situations, where the normal societal structures have been disrupted and must be re-established. The Peace Corps offered a kind of such experiences, as an example. Another possibility is that of games. Even the traditional educational system relied on games (in sports) or game-like activities — music, plays, — through which qualities such as cooperation (besides competition), sportsmanship are conveyed. The recommendation therefore is for an effort to start an educational campaign via the internet, possibly complemented by TV: a survivor-type series of episodes highlighting both the kinds of situations where current / traditional attitudes and rules must be replaced by a new ethic, and the interactions conveyed in an interesting, entertaining manner; videogames where the ‘winning’ scores depend on adherence to cooperative and sustainability principles. A widely advertised competition for the development of such shows and games might be a starting point.
The design of a complementary education system along the lines suggested must take into account society’s dual expectation of education: On the one hand, education — the acquisition of knowledge, skills and information must be freely accessible to all members of society (not only during childhood but throughout life, as the kind of information and skills change over time). Knowledge, skills and information are among the most important resources for people to be able to take advantage of available opportunities in a society. On the other hand, the outcomes of this process in the form of acquisition of skills etc. must be able to be certified, that is, demonstrated, according to some articulated and agreed-upon standards. The balance between these two functions must be re-examined; the opportunities for acquisition of knowledge and skills through new information technology should be acknowledged and accommodated, and the linkage of the demonstration / certification function to the traditional educational institutions that once were the exclusive means for acquisition of knowledge can be replaced by other, more effective means.
This discussion is currently, it seems, made more difficult by the legitimate concerns for the second important level of the education system of a society: that of ‘socialization’, or acquisition of a common foundation of ideas and values — a cultural dimension. In addition, the role of the ‘research’ mission of the educational system — the generation of new knowledge, traditionally also linked to the same institutions that were then transmitting research insights to students — adds to the complexity of this challenge. The discussion might be made more constructive if these different functions — knowledge acquisition, certification, socialization, and research — were clearly acknowledged as separate tasks, but a common forum provided for the orchestrated exchange of information, opinions, discussion and resolution of concerns (such as allocation of funds for each funcion). This could allow experiments to be conducted for each function to arrive at innovative, improved means to pursue its purpose, without having to encumber the innovation process by having to discuss how the entire structure of a combined system would be affected by an experiment in one part.
This is an example of a globalized initiative, and one in which private enterprise (corporations in the technology and entertainment industries) might be enticed into joining the effort. It can of course also be combined with any small-scale, local experiment or initiative.
IV RESEARCH
The systematic investigation of unresolved questions both as related to understanding natue, and to policy issues about human activity within the natural environment has been the role of ‘research’ — a function that overlaps and serves both the DISCOURSE component of the proposed policy, and EDUCATION, as well as, of course, all the ACTION projects as the underlying knowledge basis for the technology they use. It has traditionally been housed in institutions of education (universities); a recent (20th century) shift has seen research activity being taken over by both governments and private industry. The implications of this development have not yet been adequately investigated and understood; though problems have become quite apparent: issues regarding secrecy for research results by government research institutions; which takes the form of controversies about research results produced by private enterprise investigators (legal issues about the right to profit from research billed as ‘intellectual property’); problems that have spawned an entirely new category of crime in the form of ‘industrial espionage’. The common problems here include both questions about how commercial and state interests influence research objectivity (let alone the question of research priorities and funding), and about the ethical implications of withholding publication of research results to protect commercial (profit) interests.
It is widely accepted that answers to humanity’s problems are to a significant degree going to be provided by research. The question whether new institutions will have to be developed to meet this global challenge and resolve the issues of current research practices should therefore occupy a place of highest priority on the agenda of any forum or institution attempting to coordinate the effort to ensure the development of a better model for survival.
SUMMARY
The ideas described in this attempt to clarify for myself what a reasonable response the the UN Secretary General’s call might look like should be taken as contributions for a much wider discussion. That discussion must even address the issue of what entity should be asked to organize, fund and orchestrate the ‘global’ part of the overall response I have outlined here, including the discourse itself. Since the call was issued by the UN, it might seem that the UN is the plausible addressee for responses like these, and the plausible agent for any initatives to meet the challenges. This assumption must be put up for questioning and discussion for several reasons. The UN is in its structure (and name) predicated on the current state of the world as one governed by nation-states, with representation in the UN therefore being provided and controlled by these states. But it might be that this very structure could be part of the range of causes for the problems humanity as a whole is facing. Secondly, given the problems I have identified regarding the role of entities charged with ‘enforcing’ agreements and laws, and thus imposing sanctions for any violation of such agreements. As long as violations involve coercion and use of power, the enforcing agency must always be a ‘bigger’ power. But as such, it will also alwasy be the object of suspicions of falling victim to the temptations of power — mainly that of not having to adhere to the laws it is supposed to enforce, since there is no bigger power to prevent and impose sanctions for such abuse. Such suspicions, justified or not, are currently the reason for the mistrust with which many regard the UN, and the reason why it is not given sufficient power to effectively enforce international agreeents, human rights, and treaties.
Many see the internet as a source of hope at least for the discourse part of the needed response. In its current form, it promises a much more free exchange, distribution and discussion of information — much to the consternation of powers that see control of information as being in their interest. But it does not yet lend itself very well to a more organized discourse aimed at constructive policy development much less evaluation and decisions. The exhilarating by arguably rather chaotic discussion in the Systems Thinking forum itself is a good example demonstrating this shortcoming; (it is only due to the exceptionally competent, gentle and patient guidance by its moderator Helene Finidori [Giraud] that even this discussion was prevented from deteriorating into the kind of mudslinging spectacle seen on too many such forum exchages). And any implementation of conclusions, recommendations and expressions of calls for action remains the prerogative of existing power structures. So the evolution of the internet towards becoming a more constructive and effective tool for public policy development is itself part of the transformation task, but its limitations must be acknowledged to prevent attention from straying away from the task of reshaping the structure of the powers that will have to carry the needed work forward, in small local, incremental steps as well as in terms of global coordination and action. The problem has been likened to the challenge of rebuilding a ship while underway on the open sea; it will require the contribution and cooperation of every member of its crew, even if the captain himself has thrown up his arms calling for ‘revolutionary thinking and action’ — on a ship, would it not be called mutiny?